ORIGINAL RESEARCH ARTICLE

Institutional Work: A Review and Framework based on Semantic and Thematic Analysis

Devon Gidley* symbol and Mark Palmer symbol

Management School, Queen’s University Belfast, Belfast, United Kingdom

 

Citation: M@n@gement 2021: 24(4): 49–63 - http://dx.doi.org/10.37725/mgmt.v24.4579

Handling Editor: Thomas Roulet

Copyright: © 2021 Gidley and Palmer. This is an Open Access article distributed under the terms of the Creative Commons Attribution-NonCommercial 4.0 International License (http://creativecommons.org/licenses/by-nc/4.0/), permitting all non-commercial use, distribution, and reproduction in any medium, provided the original work is properly cited.

Received: 8 November 2019; Accepted: 18 November 2020; Published: 15 December 2021

Competing interests and funding: The authors have no conflict of interest. The authors received no funding in relation to this research.

*Corresponding author: Devon Gidley, Email: dgidley01@qub.ac.uk

 

Abstract

Institutional work as a concept has evolved and diffused beyond roots in management and organizational studies since it was first defined by Lawrence and Suddaby (2006). A diverse literature and recent criticism call for an extensive review of the field. We conducted a systematic review of 452 peer-reviewed articles in 185 different journals published from March 2006 to December 2019. Semantic analysis revealed changes in topics over time, the rise of institutional maintenance, and a focus on individuals and agency. Using thematic analysis, we inductively categorized the claimed contributions to institutional work as theory combining, actors, contexts, institutional work types, representations, and methodology. The findings led us to develop an integrative conceptual framework for future institutional work study built around setting, motivations, types, and outcomes. We visualized the discourse around institutional work, growth of key themes from early theorizing, and an original process model.

Keywords: Institutional work; Institutional theory; Leximancer; Systematic literature review; Institutional change; Practices; Institutions; Social actors; Agency; Methodology

 

The concept of institutional work (IW) has become a dominant lens, along with other variants of institutional theory (Forgues et al., 2012), in studies of management and organizations. As the IW field matures and expands to include literature (Calvard, 2019), geography (Sjøtun, 2019), and social protest (Agyemang et al., 2018), it has become increasingly manifold. The concept has been criticized for failing to deliver on its promise (Bouilloud et al., 2019), being ill-defined (Alvesson & Spicer, 2019), ‘lazy branding’ (Alvesson et al., 2019), and ignoring historical perspectives and the ‘necessity of systematically putting the analysis of institutional work into perspective’ (Daudigeos et al., 2015, p. 257). This calls for an integrated review of the literature to determine the existing past and potential future of the concept (Elsbach & van Knippenberg, 2020).

Previous reviews of IW have limited the scope of analysis to top ranked journals or specific fields (Hampel et al., 2017; Jespersen & Gallemore, 2018; Lewis et al., 2019). An expanded scope offers the opportunity to integrate the diverse literature into a single conceptual framework. Manifold literature requires a multidimensional analysis. We take a dual approach: semantic, to reveal the breadth through a holistic perspective of the concept, and thematic, to show the depth through detail of the most important aspects of IW. We trace the growth of key themes, how scholars engage with and contribute to the theory, and synthesize the important elements to IW.

Origins and ascendance of institutional work

The term institutional work (IW) was first coined and defined by Thomas Lawrence and Roy Suddaby as ‘the purposive action of individuals and organizations aimed at creating, maintaining and disrupting institutions’ (Lawrence & Suddaby, 2006, p. 215). Working from a selective literature review of empirical studies in Administrative Science Quarterly, Academy of Management Journal and Organization Studies over the years 1990–2005, their stated aim was to map out the existing understanding of IW, define it, and lay the groundwork for future studies (Lawrence & Suddaby, 2006). The origins came from two separate streams of institutional theory (IT): the role of agency and institutional change. The traditional institutional view of institutions ‘suffers from a clear lack of nuance’ by affording actors little, if any, agency (Suddaby, 2016, p. 53). IT trapped actors within the proverbial ‘iron cage’ (DiMaggio & Powell, 1983) or cast them in the role of cultural dolts beholden to the institutions in which they were embedded. Relatedly, the issue of how stable institutions become destabilized remained unresolved. DiMaggio (1988) proposed the idea of an ‘institutional entrepreneur’, that is, a powerful actor capable of influencing institutional change. Meanwhile, Oliver (1991, 1992) addressed reactions to institutionalization involving degrees of agency, and relatedly, proposed some antecedents of deinstitutionalization. IW would build on this initial theorizing by reversing the emphasis from how institutions govern action to how actors and actions affect institutions (Lawrence et al., 2013). An initial taxonomy was developed around 18 types of IW within three broad categories: nine for creation, six for maintenance, and three for disruption (Lawrence & Suddaby, 2006).

The ascendance of IW as an explicit concept began steadily through the original authors. They edited a book of early IW essays and studies (Lawrence et al., 2009). Two special issues followed (Lawrence et al., 2011, 2013). The first focused mainly on conceptual development, such as the link between actors and IW (e.g., Hwang & Colyvas, 2011). The second focused on the emerging empirical research, in particular the growing role of materiality (Raviola & Norbäck, 2013). Later, Hampel et al. (2017) observed a shift away from materiality, large-scale institutions, and heterogeneous actors. Recently, the field has grown enough for narrow reviews of IW in human resource management (Lewis et al., 2019) and payments for ecosystems services (Jespersen & Gallemore, 2018).

A vast literature risks becoming ‘unwieldy’ and splintered into discrete topics (Elsbach & van Knippenberg, 2020, p. 7). With IW, ‘the centrifugal expansion of institutional explorations can be bewildering’ (Forgues et al., 2012, p. 461). A review can synthesize core topics and overcome disjointedness to suggest a way forward. In such a scenario (e.g., Battilana et al., 2009), concepts are reframed rather than reinvented in order to exploit ‘an area of high opportunity for future inquiry’ (Suddaby, 2010, p. 17).

This review is guided by three research questions (RQs). First, since IW comes from a social construction ontology, researchers’ specific words are important. RQ1: What and how are the main semantic topics within IW research related? Second, contributions ‘communicate the distinctive value’ of a paper and why it is important to a research field (Nicholson et al., 2018, p. 206). RQ2: How can the core contributions to IW be inductively categorized? Based on our findings, we develop an ‘integrative conceptual framework’ to answer our final question (Elsbach & van Knippenberg, 2020, p. 9). RQ3: What are the suggestions for future IW research?

The paper is structured in the following way. First, we outline our methodology: selection criteria and data analysis. Second, we present our findings in two parts: semantic analysis using concept mapping visuals and an inductive thematic analysis of IW contributions. Next, we develop our conceptual framework. We conclude with limitations and potential future research directions.

Methodology

Data collection

We selected a systematic literature review approach with two objectives (Danese et al., 2018). First, we wanted to assemble the largest database of IW articles to date, thereby overcoming the selective limitations of previous IW reviews and better capturing the literature diversity. Second, we were interested in articles engaging with IW as a concept. We excluded articles mainly about similar areas like neo-institutional theory, institutional entrepreneurship, deinstitutionalization, and institutional logics. To increase inclusion, we used ‘institutional work’ as a search term and citations of three conceptual works (Lawrence & Suddaby, 2006; Lawrence et al., 2009, 2011). Supplementary Appendix 1 outlines the steps based on generally accepted selection criteria for time period, peer-reviewed articles, and databases (Danese et al., 2018; Mallett et al., 2019; Nicholson et al., 2018).

We coded articles on an engagement spectrum: explicit contribution, implicit contribution, engagement, or other (reference, acknowledgement, and alternate usage). Articles engaging or claiming contributions were included in a final list (see Supplementary Appendix 2 for a complete list). Other articles were excluded (see Supplementary Appendix 3 examples). The finished database consisted of 452 IW articles with 371 claiming a contribution to IW.

Data analysis

The review and analysis progressed in an iterative fashion with several stages added based on unexpected findings, and later, feedback from anonymous journal reviewers. The review approach was qualitative. After charting the growth of IW via citations, we moved onto semantic word analysis and thematic analysis.

We used computer-aided visualization to conduct a semantic analysis of the literature. Being inspired by science and technology studies, we used software and visualization ‘images as a form, in its own right, of generating knowledge about the practice and place’ of research (Galison, 2014, p. 206). The goal was to provide ‘zoomed out’ conceptual insight into the articles and to identify important themes (Haynes et al., 2019). We employed Leximancer version 4.5, a ‘text analytics tool that can be used to analyse the content of collections of textual documents and to display the extracted information visually’ (Leximancer, 2018, p. 3). It works via ‘the application of co-occurrence matrices and clustering algorithms (from computational linguistics), generating concept maps which include a third hierarchical (theme) level’ (Crofts & Bisman, 2010, p. 187). Leximancer has previously been validated for content analysis and was chosen for the ability to handle large amounts of text, repeatability of the analysis, and the visualizations (Smith & Humphreys, 2006). Researchers have used Leximancer to analyze academic papers in business (Crofts & Bisman, 2010).

Leximancer analysis was run in multiple iterations (see Supplementary Appendix 4 for map settings). For a time period map, we selected titles and abstracts only, dividing 452 abstracts into approximately three equal time periods by number of articles published (2008–2015; 2016–2018; 2019). Abstracts are lexically compact and allowed us to chart the main issues as defined by authors. Additionally, to reduce skewing the analysis, abstracts provided a more equal number of words for each period than using full text. For the remaining maps, we analyzed the full text of all articles. Once the Leximancer map was created, we adjusted the map settings for concept visibility, theme, and rotation, thereby ‘creating mystery’ (Alvesson & Kärreman, 2007, p. 1270). In line with our qualitative interpretative approach, we returned to the Leximancer findings after completing thematic coding as each technique complemented the other (Blanc & Huault, 2014).

In the third stage, we (first author) performed an inductive thematic analysis on the 371 articles claiming contributions to IW (Gioia et al., 2013). We did not judge the quality of individual contributions in either originality or significance but simply categorized contribution claims to the concept, following Nicholson et al. (2018). We derived codes from the literature and grouped them until arriving at six aggregate themes capturing the vast majority of contributions (see Supplementary Appendix 5 for examples). Occasionally, a single contribution might receive multiple codes, especially in instances of extensive description or multidimensional contributions. Some remaining contributions and outliers are considered in the future research section, while others were consolidated or eliminated after discussion between the authors. We discuss the key themes in the second part of our findings.

Findings

IW research has grown, diffused, and become accepted beyond sociology, organization, and management journals. Our analysis identified 185 different journals with the top journal (Organization Studies, 48) publishing more than twice the second most prolific journal (Journal of Management Inquiry, 21). Special issues about IW have appeared multiple times (e.g., Lawrence et al., 2013; Patterson & Beunen, 2019). In M@n@gement, three of the four articles in an institutional studies special issue focused on IW (Ben Slimane, 2012; Dansou & Langley, 2012; Taupin, 2012). Two things exemplified IW as a legitimate concept across disciplines. First, we identified 119 journals publishing a single IW article. This seems to indicate growth and acceptance of the concept in previously unestablished places. Second, the number of different journals publishing IW for the first time increased almost every year (see Figure 1). Existing IW scholars are taking IW in new directions or new scholars are introducing IW to their areas. An academic field tends to become more intradisciplinary, rather than interdisciplinary, over time (Raasch et al., 2013); however, our findings suggest IW as a contrary example.

Fig 1
Figure 1. Published institutional work articles and unique journals by year

Mapping the forest via semantic visualization

This section presents the findings in answer to our first RQ and visualizes the output using Leximancer. For space and simplicity, we present three visual maps. Leximancer-flagged concepts are italicized in this section. Later, we build a framework partly based on the semantic findings.

Figure 2 shows article titles and abstracts grouped by time period (‘files’ on the map, e.g., FILE_2019). The location on the map indicates the relative relationship between time periods and the theme balloons. Closer proximity indicates a stronger relative relationship, and warmer colors (red and orange) indicate more dominant themes. We interpret the map in relation to the difference in time periods, institutional maintenance, accounting, and contributions. First, the time period 2008–2015 shows a strong connection to work. In early development, scholars engaged in conversations around the concept and what it meant (see Hwang & Colyvas, 2011; Lawrence et al., 2011). The time period 2016–2018 appears more closely connected to practical implications (business, managers, and accounting). This is likely influenced by emphasis on practical implications and context (see Dover & Lawrence, 2010; Lawrence et al., 2013). The third period (2019) is near policy and governance. This is likely influenced by a special issue on environmental governance (Patterson & Beunen, 2019) and other articles around policy (Kylä-Laaso & Koskinen Sandberg, 2019). Second, the IW category of maintenance appears within overlapping balloons and relatively close to theory, institution, and contribute. Analyzing article titles as indicative of topic, maintenance appears more (44 times) than either creating (28) or disrupting (12). Although Lawrence and Suddaby (2006) found few descriptions of IW maintenance, this no longer appears to be the case. Third, accounting is the only industry to appear on the map and leans toward the 2016–2018 time period. IW articles have appeared in 12 different accounting journals suggesting usefulness in the context. Finally, the terms power, context, model, and process took on new relevance after thematic analysis. Other themes (case and legitimacy) reappear in our next sets of Leximancer maps.

Fig 2
Figure 2. Titles and abstracts grouped by time period

Figure 3 displays a Gaussian map emphasizing indirect relationships for the full text of all articles. The largest theme includes concepts institutional, work, actors, and change. We note three interesting observations. First, several empirical settings appear in Leximancer, including professional, government, and markets, and further down the list health, financial, and accounting (not visualized). The findings support previous research identifying empirical concentrations in traditional areas (Hampel et al., 2017). On the other hand, context, located in the red balloon, is closely associated with the concepts particular, local, and institutional. This suggests researchers use context to differentiate their studies, which was also supported by thematic analysis. Second, there are common methods to study IW. Most prominently, and visualized in the purple balloon labeled case, researchers use case study, interviews, and qualitative methods (not visualized). The concepts appear separated from the core themes, indicating they are likely relegated to method sections rather than directly discussed next to theoretical concepts. Finally, Lexminacer flagged management in multiple iterations (blue balloon). This suggests that despite IW spreading beyond the core literature, management remains an important topic for the theory. The top-associated concepts are workers, accounting, control, firms, and professionals. Next, we narrow the focus by examining fewer concepts.

Fig 3
Figure 3. Findings for all articles

Figure 4 focuses on the 15 most common concepts co-occurring with IW in the previous map. Individually, change is the top term, followed by practices (91%), actors (88%), institutions (73%), and action (48%). However, within the largest (red) theme of actors, all concepts connect through the two concepts of institutions and actors, and although appearing in separate balloons, both are the top association for change. The map visualizes the intention of IW to bridge the divide between institutions and actors (Lawrence et al., 2009). Additionally, the map illustrates the close connection between discussions of individuals and action. For example, Blanc and Huault (2014, p. 15) describe ‘the interactions between artefacts and individuals in their purposive endeavors to maintain institutional arrangements.’ Interestingly, Hampel et al. (2017) note the prevalence of organizations in IW study; however, Leximancer highlights actors and individuals, but not organizations. As mentioned above, power and IW take different forms. In Figure 4, power displays closer to institutions than actors. For example, ‘the Church remains a powerful institution even in secular societies’ (Styhre, 2014, p. 106).

Fig 4
Figure 4. Relationship among top 15 concepts associated with ‘institutional work’

Leximancer reveals some latent themes, but others remain conspicuously absent from multiple visualizations. In no iteration did Leximancer automatically flag categories of IW (creating, maintaining, and disrupting) as concepts. As this was unexpected, we ran a version with the categories and derivatives as user-defined concepts. In multiple iterations of this, all three categories were closely grouped around IW in the dominant red sphere. Creating and maintaining were of similar prominence, while disrupting was about half as common, thereby suggesting the ratio in the literature. Possibly, researchers might use disruption almost exclusively to mean institutional disruption, whereas the other categories might be used in different ways. This reinforces the view of Leximancer as a tool requiring researcher interpretation (Haynes et al., 2019). Also, types appear neither as individual types nor as the term itself. We found this odd since the identification of new IW types represents a distinct form of contribution (see next section). When we added ‘type’ as a user-defined concept, it appeared toward the bottom of the list of Leximancer concepts. Finally, legitimacy appears in the abstracts (Figure 2), but not in the full text maps (Figures 3 and 4). This is somewhat surprising since legitimacy underpins all IW (Suddaby et al., 2019). This suggests a shift in concerns among IW researchers. We explore this in the next section on contributions to IW.

Grouping trees via thematic analysis

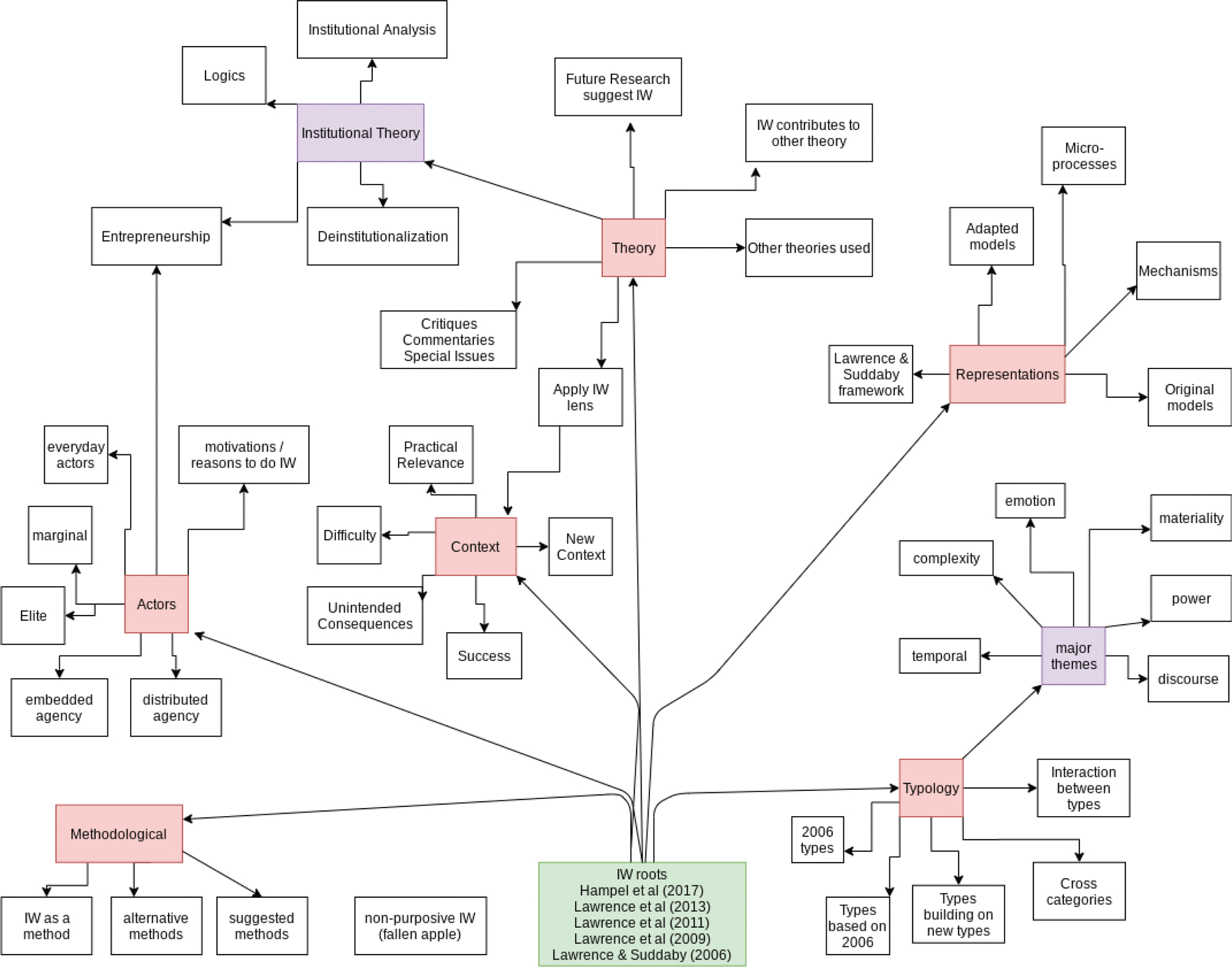
This section answers our second RQ by exploring the claimed contributions to IW. We found six aggregate themes: theory, actors, context, types, representations, and methodology. Figure 5 visualizes the findings as a ‘highly variegated tree’ with the themes growing from the core works of the trunk (Forgues et al., 2012, p. 460). To provide breadth, the supplementary material overviews the subthemes. To provide depth, important and interesting findings are highlighted for each aggregate theme.

Fig 5
Figure 5. Institutional work contributions visualized as tree and branches

Theme 1: Theory – Shooting buds of interdisciplinarity

The first theme of claimed contributions is theory combining. Leximancer hinted at other theories by visualizing ‘theory’ and ‘legitimacy’ (see Figure 2), but without explicit connections. IW shares a close relationship with IT variants and spans disciplines, thereby creating a field ripe for incorporating other theories. Supplementary Appendix 6 summarizes the subthemes, and we focus on the relationship between IW and other branches of IT.

An IW approach complements institutional logics and institutional entrepreneurship. First, since IW deals with action, it could be assumed that work to change logics would dominate the literature (e.g., Chang & Huang, 2015; Gawer & Phillips, 2013); however, this appears as a lesser area of contributions. Instead, researchers tend to use an IW lens to explore institutional complexity (McPherson & Sauder, 2013), that is situations of multiple logics. IW explains how logics compete, coexist, or both (Bévort & Suddaby, 2016; Fuenfschilling & Truffer, 2016). Institutional logics is a ‘supra-level’ theory, but IW allows for exploring logics at the microlevel of individuals (Kurtmollaiev et al., 2018; Suddaby, 2010). The contradiction in logics, as seen through IW, can be internalized in individuals (Bévort & Suddaby, 2016) or put into action (McPherson & Sauder, 2013). Second, combining an IW lens with institutional entrepreneurship accesses previously untapped areas. Incorporating IW opens up the possibility of examining cases of institutional entrepreneurial failure, or at least questioning if Institutional Entrepreneurship (IE) works (Heiskanen et al., 2019). For example, Pelzer et al. (2019) use IW to cast Uber as a failed institutional entrepreneur in the Dutch taxi market. In the case, failure results not from what and how Uber did IW but when and where. The study shows how IW shifts the focus away from individual ‘hypermuscular institutional entrepreneurs’ (Lawrence et al., 2009, p. 1). In some cases, the focus moves to collective actors carrying out IE. For example, Sherer (2017) shows how actors from different social institutional positions acted together to change Major League Baseball. In turn, he links this to a collective form of IE not usually portrayed in the literature. Additionally, roles, carried out by a collection of individuals, can act as institutional entrepreneurs, such as in the case of headhunters (Doldor et al., 2016).

Theme 2: Actors – Branches into intersectionality

The second theme of the contributions revolves around actors and agency. Leximancer analysis flagged the importance of actors in each of our maps (see also roles, individuals, and managers). Hampel et al. (2017) classify actor types as heterogeneous actor networks or homogenous actors in an organization or field; however, within contributions, actor types stem from early IW theorizing (Lawrence et al., 2013; Martí & Mair, 2009). Supplementary Appendix 7 summarizes the subthemes while we highlight actor types and motivation.

Contributions based on actor type centered around marginal, elite, and everyday actors. Martí and Mair (2009, p. 96) define marginal actors as ‘poorly resourced, less powerful, and peripheral actors.’ While there is overlap, we separate marginality into two categories: power and group identity. Marginality based on institutional power commonly relates to roles, such as newcomers (Bourlier-Bargues & Valiorgue, 2019), and social location, that is degree of institutional periphery (Doldor et al., 2016). Roles come with power and vice versa (Creed et al., 2010; Zucker, 1977). Additionally, marginal group identities include historically and structurally disadvantaged categories like gender, race, or class. These marginal actors are ‘socially vulnerable’ due to socioeconomic conditions and their ‘subordinate’ relationships within the institution (de Lima et al., 2019; Xiao & Klarin, 2019). Simplified, actors are assigned (role) or possess (identity) marginalization, but marginality is socially constructed and, therefore, socially changeable. Fulton et al. (2019, p. 271) argue the IW of ‘sufficiently empowered’ marginal actors becomes more effective. Others concur that the ‘social position and power’ of elite actors enables certain dynamic IW (Gibassier, 2017; Micelotta & Washington, 2013, p. 1158). In contrast, Riaz et al. (2011, p. 196) describe a ‘mixed bag’ of institutional positions taken by elite actors during the 2007–2010 financial crisis. Partly, we attribute this to how researchers define actors in relation to other actors, such as ‘nonelite’ actors (Kulkarni, 2018; van Bochove & Oldenhof, 2018). The choice to focus on elites intentionally or from necessity impacts actor types.

All kinds of actors engage in IW, but why receive less attention. Intentionally is one of the foundations of IW and one of the main differentiators from taken-for-granted institutional scripts. The literature supports ‘idiosyncratic’ motivations for undertaking IW (Lawrence et al., 2009, p. 6) and points to motivations at two levels: individual and field. Emotions dominate motivations at the individual level, in particular, negative emotions like shame or fear (Clemente & Roulet, 2014). At the field-level, institutional logics and inter-field resource dependence motivate organizations as actors (Furnari, 2016; Palmer et al., 2013). Bridging multiple levels, both Sherer (2017) and Palmer et al. (2013) connect various individual motivations to institutional (organizational) and field-level motivations. The studies reinforce the embeddedness of actors within institutions and hint at the difficulty in separating intrinsic individual motivation from institutional socialized motivations. For example, Agyemang et al. (2018, p. 587) show that regardless of race, actors reacted the same to the 1968 Olympic Games protests; however, they still concluded ‘race matters’ in IW (emphasis in original). Furthermore, different individual motivations might coalesce into collective IW (De Lima et al., 2019; Sherer, 2017). Overall, we found motivation undertheorized in the current literature.

Theme 3: Context – Expanding growth rings

The third theme of claimed contributions is context, foreshadowed by Leximancer (see Figure 3). Our findings show researchers built on early IW theorizing on ‘the importance of perspective and context’ (Dover & Lawrence, 2010; Lawrence et al., 2009, p. 19). Indeed, IW changes depending on context (Almond, 2015). Supplementary Appendix 8 shows the three subthemes, and we elaborate on new contexts and consequences.

Context within IW takes on different meanings: geography, industry, population, institutional, time, and other factors. Researchers frame context contributions in two ways. First, the application of an IW lens or framework to a new context served as a contribution. Researcher constructed labels of the context that has led to exceedingly specific labels, such as a ‘disaster-affected community’ (Farny et al., 2019), and ambiguous labels, such as ‘extreme’ (Barin Cruz et al., 2016; Martin de Holan et al., 2019). For example, there are context contributions based on rural sports (Oja et al., 2019) and youth sports (Riehl et al., 2019). Together, the aggregation of IW in new contexts reinforces the theoretical transferability. Second, IW is context dependent or ‘context specific’ (Adamson et al., 2015, p. 34). Most commonly, context was shorthand for geography at the local or national level (Canning & O’Dwyer, 2016; Goodstein & Velamuri, 2009). Cross country comparisons illustrated the similarities and differences of various geographic contexts (Gond & Boxenbaum, 2013; Troshani et al., 2018). In other cases, context was essential for understanding the institution, such as the class system in Britain (Dacin et al., 2010) or gender in places like the Middle East or Sweden (Karam & Jamali, 2013; Styhre, 2014). However, Ometto et al. (2018, p. 1006) warn about assuming an ‘organization and its context remain unchanged’, thereby speaking to the limited, but growing, contributions to spatiality and IW. Despite the importance of context, only a few contributions examine the specific role of place, space, and IW (Lawrence & Dover, 2015; Farny et al., 2019; Siebert et al., 2017). Overall, context constrains actors while also placing limits and boundary conditions on the generalizability of individual cases.

Context includes contributions related to consequences despite early IW differentiating from IE by attending ‘more closely to practice and process than to outcome’ (Lawrence et al., 2011, p. 57). IW provides an opportunity to explore ‘mutual dependencies,’ leading to failure or at least difficulty in accomplishing IW (van Bochove & Oldenhof, 2018, p. 113). Examining IW might contextualize the failure of institutional entrepreneurs (McGaughey, 2013). For Malsch and Gendron (2013, p. 873), IW is ‘a fragile and unpredictable process of experimentation.’ In its simplest form, failure is an unintended consequence of IW. Consequently, failed disruption reinforces existing institutional arrangements (Lok & de Rond, 2013; Yngfalk & Yngfalk, 2019). On the other hand, Herepath and Kitchener (2016, p. 1,134) demonstrate that failed repair work might lead to the ‘institutionalization of misconduct.’ In contrast to the grand work of institutional entrepreneurs, consequences are often subtle because, as Harmon (2019, p. 566) notes, IW ‘performed too explicitly’ might self-destruct.

Theme 4: Types – From invasive species to archetypes

The fourth theme of claimed contributions rests in IW types. Leximancer did not mention types, but Lawrence and Suddaby (2006) devote almost half their chapter to developing a ‘preliminary’ taxonomy of IW. Researchers have generously expanded the taxonomy, adding interactional explanations across grand themes (see Supplementary Appendix 9). We focus on the development of new types.

Several authors propose new dimensions to the IW taxonomy (Hampel et al., 2017; Zvolska et al., 2019). In particular, the framework by Perkmann and Spicer (2008) serves as the foundation for several later studies (e.g., Yngfalk & Yngfalk, 2019). New IW types are presented in three ways. First, new empirical settings reveal new types. For example, Jespersen and Gallemore (2018) provide a cross reference of Lawrence and Suddaby (2006) types found within the payments for ecosystem services literature. Going further, Ozcan and Gurses (2018) add depth and dimension to advocacy work, an existing type, by identifying mechanisms and sequences of action. Second, new types are developed or appropriated from other theories. Karam and Jamali (2013) draw from social movement theory to articulate several new types of IW, including institutional issue raising (see also Hasselbalch, 2016). Third, several new types are well articulated, indicating importance within the field. Originally, Maguire and Hardy (2009) focused on written texts in developing defensive work; however, verbal discourse to ‘de-problematise and deconstruct’ the disruption or simply voice an opinion can be defensive work (Ben Slimane, 2012, p. 170; Clemente & Roulet, 2014). Alternatively, Cannon and Donnelly-Cox (2015, p. 373) show how defensive work might be futile in the face of a ‘dying institution’ and distract from alternatives. Overall, IW type identification and articulation represents a substantial contribution area.

Theme 5: Representations – Seeds of an idea

The fifth theme of claimed contributions is around representations of IW. We identify three subthemes: models, mechanisms, and processes (see Supplementary Appendix 10). Authors often use multiple subthemes together to make a contribution to this theme, such as a process model (Drori & Honig, 2013). Leximancer cannot analyze visuals in an article, so we discuss models below.

Models in claimed contributions to IW appear in three ways. First, new or adapted models of IW feature IW first and foremost. Broad models address the interaction among multiple types or categories of IW, such as dynamic models (Gibassier, 2017) or relational models (Cloutier et al., 2016; Smets & Jarzabkowski, 2013). Narrower models explicate aspects related to a certain type of IW, such as identity work (Leung, Zietsma, & Peredo, 2014). Second, models feature IW as one part of a larger model. For example, in her model of professional misconduct, Harrington (2019) situates IW between triggering events (contestation) and possible outcomes (self-authorization). The model places IW as one step in a process. Similarly, Martin de Holan et al. (2019) present a model of projective self as a precursor to IW while omitting IW within the model. Third, although rare, authors test models involving IW. In one exception, Rae and Provan (2019) first adapted an existing model of IW from Cloutier et al. (2016) to fit their context. Later, Provan et al. (2019) tested the newly developed model empirically. Testing allows for expanding and detailing previously theoretically developed concepts; however, most models reinforce a contribution and orient the reader rather than test theory.

Theme 6: Methodology – Secret garden of contributions

The sixth theme of claimed contributions is methodology. By highlighting ‘case’ and ‘interviews’ (see Figure 3), Leximancer analysis prepared us for an underdeveloped branch of contributions. Few studies utilize suggested or alternative methods despite early work (Lawrence & Suddaby, 2006; Lawrence et al., 2011). We identify three subthemes: suggested, alternative, and developing methods (see Supplementary Appendix 11). We explore the value of using diverse methods.

Three studies of institutional repair work illustrate the advantages of diverse methods. Micelotta and Washington (2013) use a traditional case study approach to explore how Italian professions restored institutional arrangements after government disruption. The study focuses on large-scale longitudinal efforts by elite actors, echoing traditional IT studies. On the other hand, Heaphy (2013) uses ethnomethodology to explore how frontline workers repair everyday breaches in roles. The small-scale setting shows the minutiae of daily institutional maintenance that goes unseen in retrospective case studies. For Heaphy (2013, p. 1,292), ethnomethodology allows for going ‘beyond conflict-free portrayals of socialization or the discussion of direct assaults on institutions (e.g., external jolts).’ Finally, Wallenburg et al. (2016) utilize a mixed-methods approach to study changes in surgical training. In one of the few instances of quantitative analysis in IW, they show statistically the ambivalence of actors to institutional change. This helps explain the negotiation of repair work in contrast to Micelotta and Washington (2013).

Discussion

The study objectives were to provide a broad analysis of researchers’ semantic interests and deep analysis of claimed contributions to the concept. We answer our third RQ by considering both sets of findings in order to develop an integrative conceptual framework for IW. By building on and going beyond the collected data and analysis, we highlight four core aspects of IW as a concept: setting, motivation, types, and outcome. Figure 6 visualizes the interaction within the framework. The dimensions discussed below can be imagined as 2 × 2 boxes.

Fig 6
Figure 6. Model of the process of institutional work

A framework for institutional work

Setting

The first category of the framework is setting. As noted previously, context within IW has a broad meaning. In order to provide a platform for aggregating IW in the future, we use setting, whether theoretical or empirical, as a combination of institution type and actor type. Both components allow for transferability by placing both structure and agency in context. Finally, there is a place for local flair, but the idiosyncratic nature prevents typification.

For the institution type, there are two important aspects for understanding IW. First, what is the level of institutionalization? For analytical purposes, the framework divides institutionalization into strong and weak. We adapt this from the spectrum view (see Zucker, 1977). Akin to full institutionalization, strong institutions are long lasting, rigidly structured with clear pressure and enforcement. Most IW research has been conducted in strong institutions, such as state bureaucracies (Goodstein & Velamuri, 2009; Xiao & Klarin, 2019). Weak institutions are less developed, such as proto-institutions and institutional voids (Gong & Hassink, 2019; Smolka & Heugens, 2019). Our findings suggest differences in IW between the two. Second, what is the formality of the institution? Formal institutions are defined by regulatory or organizational structures, and informal institutions are defined by norms and values (Purtik & Arenas, 2019; Scott, 2008). Formality likely impacts the other aspects of the framework, from motivation to outcome, but it has been more common in political institutional research than organizational (Helmke & Levitsky, 2004).

For the actor type, there are two important aspects related to IW, both based on the findings. First, how embedded are the actors? By this, we refer to actors’ social distance from the institutional center. Central actors are deeply entrenched in the institutional structure, such as professions (Suddaby & Viale, 2011). Peripheral actors are on the sidelines. Examples include challenge organizations and hospital risk managers (Bertels et al., 2014; Labelle & Rouleau, 2017). A study might include both central and peripheral actors, such as familial relations in family-run businesses (Lingo & Elmes, 2019). Second, how powerful are the actors? Elite actors possess greater and marginal actors possess lesser institutional power and resources. The study of Nazis and Jews during the Holocaust by Martí and Fernández (2013) illustrates the dichotomy within a single study. Power has been shown as important in the various other aspects of IW (Palmer et al., 2015; Peton & Pezé, 2014).

Motivation

The second category of the framework is motivation. Our findings show the diversity of motivations; therefore, we consider reasons to engage in IW across two dimensions: scale and origin. First, the motivation scale relates to the unit of analysis, divided in the framework into personal and environmental based on the findings. Institutional studies treat both organizations and individuals as actors. Motivation must follow suit, so personal motivation equates to a single actor. Environmental motivation arises at the field-level. Most obviously, this might be isomorphic pressure (DiMaggio & Powell, 1983). As described by Rojas (2010, p. 1264), ‘evolving environments make some types of IW advantageous, while nullifying others.’ Second, motivation might be endogenous or exogenous to the studied institution. We adapt this based on the need to acknowledge both institutional complexity and multiplicity. As Meyer and Rowan (1977, p. 345) note, motivational ‘building blocks’ are ‘littered around the societal landscape.’ Endogenous motivation arises internally from the institution or actors, such as emotions. Exogenous motivation arises externally to the studied institution, such as external shocks to the institutional structure or the introduction of new actors to the institution (Bourlier-Bargues & Valiorgue, 2019; Riaz et al., 2011).

Institutional work types

The third category of the framework is institutional work types. Our framework uses dimensions based on effort and visibility. First, how hard was it to do the IW? We slightly adapt the findings and divide effort into easy and difficult so as to problematize traditional ‘linear narratives of successful field level change’ (Lieftink et al., 2019, p. 280). As Fuenfschilling and Truffer (2016) show, the effectiveness of IW varies across types and actors. A few texts discuss the difficulty and effort in performing IW (e.g., Nicklich & Fortwengel, 2017); however, others give the impression of ease without explicit discussion. Second, how visible was the IW? We divide categories into subtle and obvious. In line with Harmon (2019), subtle work includes rituals and everyday work that often goes unnoticed (Dacin et al., 2010; Kulkarni, 2018; Smets & Jarzabkowski, 2013) or work in shielded experimental spaces (Cartel et al., 2019; Zietsma & Lawrence, 2010). On the other hand, obvious work is deliberately visible, such as an Olympic Games protest (Agyemang et al., 2018). Our example of repair work in the previous section provides a contrast between subtle (Heaphy, 2013) and obvious (Micelotta & Washington, 2013).

Outcome

The fourth category of the framework is outcome. IW consequences matter (Lawrence et al., 2013). Our framework incorporates two dimensions: intentionality and grandeur. First, how were the outcomes intended or unintended? Based on our findings, this goes beyond simple success or failure to analyze the ‘unexpected ramifications’ on other actors and institutions (Song, 2019, p. 18). For example, Slager et al. (2012, p. 764) show how unintended outcomes can still be ‘recaptured to strengthen the standard in counter-intuitive ways.’ Second, were the outcomes grand or minor? We develop this to address a gap. Unlike much of the IE or IT literature, IW does not value greater magnitudes of institutional change or impact. As such, this dimension serves to better understand the outcome in relation to the rest of the framework whether grand changes, like creating a new religion (Almond, 2015), or minor maintenance, like bending training rules (Lok & de Rond, 2013).

Lastly, one important aspect not displayed is how researchers study IW. Our Leximancer analysis showed a propensity for certain methods, but as we showed with repair work, different methods provide different insights into IW types. The same applies to the other areas of the framework. Since a variety of methods work in institutional studies, research should consider how to satisfy the theory-method fit of a particular methodology (Zilber, 2020).

This review provides a position from which to consider criticism of IW. Alvesson et al. (2019) accuse authors of inappropriately adopting IW. Our findings show some authors use IW as a lens or apply IW to a new context; however, whether that is negative is a matter of interpretation (Kraatz, 2020). Alternatively, IW might provide explanatory power not available otherwise. If IW is a brand, it is a diverse one with changing concerns, empirical contexts, contributions, and methodologies. Hampel et al. (2017) lament the lack of IW research aimed at ‘big’ institutions, specifically mentioning gender and race. We found counterexamples (Fulton et al., 2019; Karam & Jamali, 2013) as well as geographic and temporally expansive institutions (Almond, 2015; Hasselbalch, 2016); however, greater incorporation of intersectionality could deepen understanding (Choo & Ferree, 2010).

Continuing with our tree metaphor, we consider some fallen fruit. An anomalous segment of contributions redefines IW as non-purposive. At first, it may appear pedantic, but these new ‘types’, including ‘unconscious institutional work’ (Zhao et al., 2017, p. 305), fundamentally change the theory. In comparison, ‘indirect institutional work’ retains intention while describing work done in a roundabout way (Bertels et al., 2014, p. 1,172). Purposiveness separates IW from taken-for-granted actions or everyday work in service of an institution. The difficulty in studying intention in IW does not detract from the necessity of intention and effort (Dansou & Langley, 2012; Lawrence et al., 2009).

Contributions

Our review contributes to the literature on IW in two ways. First, our systematic review of the literature builds on previous reviews (Hampel et al., 2017; Lawrence & Suddaby, 2006; Lewis et al., 2019) while assembling previously disparate literature into the largest database of IW articles to date. Inspired by others (Nicholson et al., 2018; Suddaby et al., 2015), we employ a unique methodology to analyze IW studies. Our semantic analysis using Leximancer visualizes what is, and is not, important to IW scholars. Visualization of theoretical concepts is important in developing and refining bodies of literature (Galison, 2014), not least because it helps to chart the common discussion around a theoretical concept. We use Leximancer in an unusual way as a means to manifest mystery, to question what we know and to discover new things. Our thematic analysis of claimed contributions categorizes theoretical development across six themes. Visualization in the form of a tree links gaps identified in early works. The combination of methods triangulates the findings and compensates for deficiencies in the individual approaches. The findings lay the groundwork for our second contribution.

Second, we contribute a process framework to direct future IW research toward elaborating on the core concepts. We identify setting, motivation, types, and outcome as the essential foundation of IW research. Dimensions for each are based on the existing contributions and promising gaps. Two aspects (setting and types) are prevalent in the review, and two important new directions (motivations and outcomes) help enhance a holistic understanding of IW. Our process framework expands the connection between actors and institutions to include why actors would want and the consequences of trying to change institutions. The framework brings the intrinsic linkage to the surface as a means to understand core aspects of IW in conjunction rather than isolation.

Conclusion

We conclude IW remains an impactful and evolving theoretical concept. Semantic analysis highlighted discussions around actors, maintenance, and practice. Thematic analysis showed IW contributions grew around theory combining, actor types, new contexts, new IW types, representations, and methodology. We developed an original framework for future research into IW based on setting, motivation, types, and outcomes. These strengths do have limitations.

First, while assembling a large database, our systematic search eliminated some possibly relevant literature. Like some other systematic reviews, our review excluded books, book chapters, gray literature, and non-peer reviewed articles (Danese et al., 2018). Also, some potentially relevant articles were not yet indexed in our search criteria (e.g., Rodner et al., 2020; Taupin, 2019). Second, since we examined what authors claimed, we ignored some articles potentially detailing IW without explicitly engaging with the theory. There is the danger that claimed contributions alone may not always include the ‘great empirical work that discovers and conveys things that are genuinely worth knowing’ (Kraatz, 2020, p. 3); however, we sought literature explicitly engaging with IW as a concept rather than as a tangible phenomenon. Considering these limitations, we consider potential saplings, or possible ways forward.

Several issues and questions were raised by our findings and framework: (1) Knowledge of IW in proto-institutions and institutional voids remains underexplored (see Gong & Hassink, 2019; Smolka & Heugens, 2019). The same goes for industries not commonly studied with IW theory, such as the creative industries (see Blanc & Huault, 2014). (2) How might addressing the spatial aspects, either place (Lawrence & Dover, 2015) or space (Siebert et al., 2017), impact the material and context aspects of IW (see also Rodner et al., 2020; Taupin, 2019)? (3) Is it time for IW to apply intersectionality to institutional actors? (4) We know little about ‘dark’ IW, motivations, or outcomes (see Clark & Newell, 2013; Harrington, 2019; Harmon, 2019). (5) Has the time for classifying and cataloguing new IW types come to an end? What lies beyond it? What about cases of no IW (see Nicklich & Fortwengel, 2017)? (6) Is researcher intervention in the field needed to probe deeper into institutions and embedded actors (see Dover & Lawrence, 2010; Gidley, 2020)?

The application of IW to other fields simultaneously adds to its relevance and drift. We conclude researchers use IW as a theory of how institutions do (not) change or as a lens to explore a type of action in institutions. We suggested an integrative conceptual framework to further knowledge into IW as a concept.

Acknowledgments

We thank Thomas Roulet and the three anonymous reviewers for their extensive and useful feedback throughout the development of the manuscript. We thank Mike Crone for feedback on an early draft of the paper.

References

Adamson, M., Manson, S. & Zakaria, I. (2015). Executive remuneration consultancy in the UK: Exploring a professional project through the lens of institutional work. Journal of Professions and Organization, 2(1), 19–37. doi: 10.1093/jpo/jou007

Agyemang, K. A., Berg, B. K. & Fuller, R. D. (2018). Disrupting the disruptor: Perceptions as institutional maintenance work at the 1968 Olympic Games. Journal of Sport Management, 32(6), 567–580. doi: 10.1123/jsm.2017-0268

Almond, B. A. (2015) The ‘acts’ of Paul: Micro-processes and new institution creation. Journal of Management, Spirituality & Religion, 12(3), 186–226. doi: 10.1080/14766086.2014.965784

Alvesson, M., Hallett, T. & Spicer, A. (2019). Uninhibited institutionalisms. Journal of Management Inquiry, 28(2), 119–127. doi: 10.1177/1056492618822777

Alvesson, M. & Kärreman, D. (2007). Constructing mystery: Empirical matters in theory development. Academy of Management Review, 32(4), 1265–1281. doi: 10.2307/20159366

Alvesson, M. & Spicer, A. (2019). Neo-institutional theory and organization studies: A mid-life crisis? Organization Studies, 40(2), 199–218. doi: 10.1177/0170840618772610

Barin Cruz, L., Aguilar Delgado, N., Leca, B. & Gond, J.-P. (2016). Institutional resilience in extreme operating environments: The role of institutional work. Business & Society, 55(7), 970–1016. doi: 10.1177/0007650314567438

Battilana, J., Leca, B. & Boxenbaum, E. (2009). How actors change institutions: Towards a theory of institutional entrepreneurship. The Academy of Management Annals, 3(1), 65–107. doi: 10.1080/19416520903053598

Ben Slimane, K. (2012). Backpedalling to stay ahead of the game: Discursive institutional work in the deployment of digital terrestrial television in France. M@n@gement, 15(2), 145–173. doi: 10.3917/mana.152.0146

Bertels, S., Hoffman, A. J. & DeJordy, R. (2014). The varied work of challenger movements: Identifying challenger roles in the US environmental movement. Organization Studies, 35(8), 1171–1210. doi: 10.1177/0170840613517601

Bévort, F. & Suddaby, R. (2016). Scripting professional identities: How individuals make sense of contradictory institutional logics. Journal of Professions and Organization, 3(1), 17–38. doi: 10.1093/jpo/jov007

Blanc, A. & Huault, I. (2014). Against the digital revolution? Institutional maintenance and artefacts within the French recorded music industry. Technological Forecasting and Social Change, 83, 10–23. doi: 10.1016/j.techfore.2013.03.009

Bouilloud, J., Pérezts, M., Viale, T. & Schaepelynck, V. (2019). Beyond the stable image of institutions: Using institutional analysis to tackle classic questions in institutional theory. Organization Studies, 41(2), 153–174. doi: 10.1177/0170840618815519

Bourlier-Bargues, E. & Valiorgue, B. (2019). Maintenance and creation of roles during socialization processes in entrepreneurial small firms: An institutional work perspective. M@n@gement, 22(1), 30–35. doi: 10.3917/mana.221.0030

Calvard, T. S. (2019). Augustus Melmotte in Anthony Trollope’s The Way We Live Now: Characterizing the swindler as an important cultural and organizational figure. Culture and Organization, 25(2), 118–130. doi: 10.1080/14759551.2018.1505891

Canning, M. & O’Dwyer, B. (2016). Institutional work and regulatory change in the accounting profession. Accounting, Organizations and Society, 54, 1–21. doi: 10.1016/j.aos.2016.08.001

Cannon, S. M. & Donnelly-Cox, G. (2015). Surviving the peace: Organizational responses to deinstitutionalization of Irish peacebuilding. Nonprofit and Voluntary Sector Quarterly, 44(2), 360–378. doi: 10.1177/0899764013517051

Cartel, M., Boxenbaum, E. & Aggeri, F. (2019). Just for fun! How experimental spaces stimulate innovation in institutionalized fields. Organization Studies, 40(1), 65–92. doi: 10.1177/0170840617736937

Chang, S. C. W. & Huang, H. (2015). Institutional logics, work, and outcomes: The case of Sony and Toshiba in the HD optical disc standard war. The Journal of High Technology Management Research, 27(1), 37–52. doi: 10.1016/j.hitech.2016.04.004

Choo, H. Y. & Ferree, M. M. (2010). Practicing intersectionality in sociological research: A critical analysis of inclusions, interactions, and institutions in the study of inequalities. Sociological Theory, 28(2), 129–149. doi: 10.1111/j.1467-9558.2010.01370.x

Clark, C. E. & Newell, S. (2013). Masquerading in the U.S. capital markets: The dark side of maintaining an institution. Business & Society Review, 118(1), 105–134. doi: 10.1111/basr.12004

Clemente, M. & Roulet, T. J. (2015). Public opinion as a source of deinstitutionalization: A ‘spiral of silence’ approach. Academy of Management Review, 40, 96–114. doi: 10.5465/amr.2013.0279

Cloutier, C., Denis, J., Langley, A. & Lamothe, L. (2016). Agency at the managerial interface: Public sector reform as institutional work. Journal of Public Administration Research and Theory, 26(2), 259–276. doi: 10.1093/jopart/muv009

Creed, W. E. D., DeJordy, R. & Lok, J. (2010). Being the change: Resolving institutional contradiction through identity work. Academy of Management Journal, 53(6), 1336–1364. doi: 10.5465/amj.2010.57318357

Crofts, K. & Bisman, J. (2010). Interrogating accountability: An illustration of the use of Leximancer software for qualitative data analysis. Qualitative Research in Accounting and Management, 7(2), 180–207. doi: 10.1108/11766091011050859

Dacin, M. T., Munir, K. & Tracey, P. (2010). Formal dining at Cambridge Colleges: Linking ritual performance and institutional maintenance. Academy of Management Journal, 53(6), 1393–1418. doi: 10.5465/amj.2010.57318388

Danese, P., Manfè, V. & Romano, P. (2018). A systematic literature review on recent lean research: State-of-the-art and future directions. International Journal of Management Reviews, 20(2), 579–605. doi: 10.1111/ijmr.12156

Dansou, K. & Langley, A. (2012). Institutional work and the notion of test. M@n@gement, 15(5), 503–527. doi: 10.3917/mana.155.0503

Daudigeos, T., Boutinot, A. & Jaumier, S. (2015). The historical study of institutional change over long periods: Pitfalls and perspective. a commentary on the article by Hélène Peton and Stéphan Pezé. M@n@gement, 18(3), 254–260. doi: 10.3917/mana.183.0254

de Lima, A. M., Balestrin, A., Faccin, K. & Marconatto, D. (2019). The institutionalization of cooperation: An institutional work analysis in a vulnerable community of the Amazon region. Revista Brasileira de Gestão de Negócios, 21(spe), 683–705. doi: 10.7819/rbgn.v21i4.4017

DiMaggio, P. (1988). Interest and agency in institutional theory. In L. Zucker (Ed.), Research on institutional patterns: Environment and culture (pp. 3–21). Ballinger Publishing Co.

DiMaggio, P. & Powell, W. (1983). The iron cage revisited: Institutional isomorphism and collective rationality in organizational fields. American Sociological Review, 48(2), 147–160. doi: 10.2307/2095101

Doldor, E., Sealy, R. & Vinnicombe, S. (2016). Accidental activists: Headhunters as marginal diversity actors in institutional change towards more women on boards. Human Resource Management Journal, 26, 285–303. doi: 10.1111/1748-8583.12107

Dover, G. & Lawrence, T. B. (2010). A gap year for institutional theory: Integrating the study of institutional work and participatory action research. Journal of Management Inquiry, 19(4), 305–316. doi: 10.1177/1056492610371496

Drori, I. & Honig, B. (2013). A process model of internal and external legitimacy. Organization Studies, 34(3), 345–376. doi: 10.1177/0170840612467153

Elsbach, K. D. & van Knippenberg, D. (2020). Creating high-impact literature reviews: An argument for ‘integrative reviews’. Journal of Management Studies, 57(6). doi: 10.1111/joms.12581

Farny, S., Kibler, E. & Down, S. (2019). Collective emotions in institutional creation work. Academy of Management Journal, 62, 765–799. doi: 10.5465/amj.2016.0711

Forgues, B., Greenwood, R., Marti, I., Monin, P. et al. (2012). Introduction to the special issue new institutionalism: Roots and buds. M@n@gement, 15(5), 459–467. doi: 10.3917/mana.155.0460

Fuenfschilling, L. & Truffer, B. (2016). The interplay of institutions, actors and technologies in socio-technical systems – An analysis of transformations in the Australian urban water sector. Technological Forecasting and Social Change, 103(C), 298–312. doi: 10.1016/j.techfore.2015.11.023

Fulton, B. R., Oyakawa, M. & Wood, R. L. (2019). Critical standpoint: Leaders of color advancing racial equality in predominantly white organizations. Nonprofit Management and Leadership, 30, 255–276. doi: 10.1002/nml.21387

Furnari, S. (2016). Institutional fields as linked arenas: Inter-field resource dependence, institutional work and institutional change. Human Relations, 69(3), 551–580. doi: 10.1177/0018726715605555

Galison, P. (2014). Visual STS. In A. Carusi, A. S. Hoel, T. Webmoor & S. Woolgar (Eds.), Visualization in the age of computerization (pp. 197–225). Routledge.

Gawer, A. & Phillips, N. (2013). Institutional work as logics shift: The case of Intel’s transformation to platform leader. Organization Studies, 34(8), 1035–1071. doi: 10.1177/0170840613492071

Gibassier, D. (2017). From écobilan to LCA: The elite’s institutional work in the creation of an environmental management accounting tool. Critical Perspectives on Accounting, 42, 36–58. doi: 10.1016/j.cpa.2016.03.003

Gidley, D. (2020). Creating institutional disruption: An alternative method to study institutions. Journal of Organizational Change Management, 34(4), 810–821. doi: 10.1108/JOCM-06-2019-0200

Gioia, D., Corley, K. & Hamilton, A. (2013). Seeking qualitative rigor in inductive research: Notes on the Gioia methodology. Organizational Research Methods, 16(1), 15–31. doi: 10.1177/1094428112452151

Gond, J. P. & Boxenbaum, E. (2013). The glocalization of responsible investment: Contextualization work in France and Québec. Journal of Business Ethics, 115(4), 707–721. doi: 10.1007/s10551-013-1828-6

Gong, H. & Hassink, R. (2019). Developing the Shanghai online games industry: A multi-scalar institutional perspective. Growth and Change, 50(3), 1006–1025. doi: 10.1111/grow.12306

Goodstein, J. D. & Velamuri, S. R. (2009). States, power, legitimacy, and maintaining institutional control: The battle for private sector telecommunication services in Zimbabwe. Organization Studies, 30(5), 489–508. doi: 10.1177/0170840609104395

Hampel, C., Lawrence, T. & Tracey, P. (2017). Institutional work: Taking stock and making it matter. In R. Greenwood, C. Oliver & T. B. Lawrence (Eds.), The Sage handbook of organizational institutionalism (pp. 558–590). Sage.

Harmon, D. J. (2019). When the Fed speaks: Arguments, emotions, and the microfoundations of institutions. Administrative Science Quarterly, 64(3), 542–575. doi: 10.1177/0001839218777475

Harrington, B. (2019). Turning vice into virtue: Institutional work and professional misconduct. Human Relations, 72(9), 1464–1496. doi: 10.1177/0018726718793930

Hasselbalch, J. (2016). Professional disruption in health regulation: Electronic cigarettes in the European Union. Journal of Professions and Organization, 3(1), 62–85. doi: 10.1093/jpo/jov009

Haynes, E., Garside, R., Green, J., Kelly, M. P.et al. (2019). Semi-automated text analytics for qualitative data synthesis. Research Synthesis Methods, 10, 452–464. doi: 10.1002/jrsm.1361

Heaphy, E. (2013). Repairing breaches with rules: Maintaining institutions in the face of everyday disruptions. Organization Science, 24(5), 1291–1315. doi: 10.1287/orsc.1120.0798

Heiskanen, E., Kivimaa, P. & Lovio, R. (2019). Promoting sustainable energy: Does institutional entrepreneurship help? Energy Research & Social Science, 50, 179–190. doi: 10.1016/j.erss.2018.11.006

Helmke, G. & Levitsky, S. (2004). Informal institutions and comparative politics: A research agenda. Perspectives on Politics, 2(4), 725–740. doi: 10.1017/S1537592704040472

Herepath, A. & Kitchener, M. (2016). When small bandages fail: The field-level repair of severe and protracted institutional breaches. Organization Studies, 37(8), 1113–1139. doi: 10.1177/0170840615622065

Hwang, H. & Colyvas, J. A. (2011). Problematizing actors and institutions in institutional work. Journal of Management Inquiry, 20(1), 62–66. doi: 10.1177/1056492610387705

Jespersen, K. & Gallemore, C. (2018). The institutional work of payments for ecosystem services: Why the mundane should matter. Ecological Economics, 146, 507–519. doi: 10.1016/j.ecolecon.2017.12.013

Karam, C. & Jamali, D. (2013). Gendering CSR in the Arab Middle East: An institutional perspective. Business Ethics Quarterly, 23(1), 31–68. doi: 10.5840/beq20132312

Kraatz, M. (2020). Boundaries, bridges and brands: A comment on Alvesson, Hallett and Spicer’s ‘Uninhibited Institutionalisms’. Journal of Management Inquiry, 29(3), 254–261. doi: 10.1177/1056492619899330

Kulkarni, M. (2018). Rituals and institutional maintenance: The case of the beating retreat ceremony. Journal of Management Inquiry, 29(2), 159–173. doi: 10.1177/1056492618789995

Kurtmollaiev, S., Fjuk, A., Pedersen, P. E., Clatworthy, S.et al. (2018). Organizational transformation through service design: The institutional logics perspective. Journal of Service Research, 21(1), 59–74. doi: 10.1177/1094670517738371

Kylä-Laaso, M. & Koskinen Sandberg, P. (2019). Affective institutional work and ordoliberal governance: Gender equality in parliamentary debates on the competitiveness pact in Finland. NORA – Nordic Journal of Feminist and Gender Research, 28(2), 86–98. doi: 10.1080/08038740.2019.1697749

Labelle, V. & Rouleau, L. (2017). The institutional work of hospital risk managers: Democratizing and professionalizing risk management. Journal of Risk Research, 20(8), 1053–1075. doi: 10.1080/13669877.2016.1147488

Lawrence, T. & Dover, G. (2015). Place and institutional work: Creating housing for the hard-to-house. Administrative Science Quarterly, 60(3), 371–410. doi: 10.1177/0001839215589813

Lawrence, T., Leca, B. & Zilber, T. (2013). Institutional work: Current research, new directions and overlooked issues. Organization Studies, 34(8), 1023–1033. doi: 10.1177/0170840613495305

Lawrence, T. & Suddaby, R. (2006). Institutions and institutional work. In S. Clegg, C. Hardy, T. Lawrence & W. Nord (Eds.), Sage handbook of organization studies (2nd ed. pp. 215–254). Sage.

Lawrence, T., Suddaby, R. & Leca, B. (2009). Introduction: Theorizing and studying institutional work. In T. Lawrence, R. Suddaby & B. Leca (Eds.), Institutional work: Actors and agency in institutional studies of organizations (pp. 1–28). Cambridge University Press.

Lawrence, T., Suddaby, R. & Leca, B. (2011). Institutional work: Refocusing institutional studies of organization. Journal of Management Inquiry, 20(1), 52–58. doi: 10.1177/1056492610387222

Leung, A., Zietsma, C. & Peredo, A. M. (2014). Emergent identity work and institutional change: The ‘Quiet’ revolution of Japanese middle-class housewives. Organization Studies, 35(3), 423–450.

Lewis, A. C., Cardy, R. L. & Huang, L. S. R. (2019). Institutional theory and HRM: A new look. Human Resource Management Review, 29(3), 316–335. doi: 10.1016/j.hrmr.2018.07.006

Leximancer Pty Ltd. (2018). Leximancer user guide: Release 4.5. Retrieved from doc.leximancer.com/doc/Leximancermanual.pdf

Lieftink, B., Smits, A. & Lauche, K. (2019). Dual dynamics: Project-based institutional work and subfield differences in the Dutch construction industry. International Journal of Project Management, 37(2), 269–282. doi: 10.1016/j.ijproman.2018.03.005

Lingo, E. & Elmes, M. (2019). Institutional preservation work at a family business in crisis: Micro-processes, emotions, and nonfamily members. Organization Studies, 40(6), 887–916. doi: 10.1177/0170840618818597

Lok, J. & De Rond, M. (2013). On the plasticity of institutions: Containing and restoring practice breakdowns at the Cambridge University Boat Club. Academy of Management Journal, 56(1), 185–207. doi: 10.5465/amj.2010.0688

Maguire, S. & Hardy, C. (2009). Discourse and deinstitutionalization: The decline of DDT. Academy of Management Journal, 52(1), 148–178. doi: 10.5465/amj.2009.36461993

Mallett, O., Wapshott, R. & Vorley, T. (2019). How do regulations affect SMEs? A review of the qualitative evidence and a research agenda. International Journal of Management Reviews, 21(3), 294–316. doi: 10.1111/ijmr.12191

Malsch, B. & Gendron, Y. (2013). Re-theorizing change: Institutional experimentation and the struggle for domination in the field of public accounting. Journal of Management Studies, 50, 870–899. doi: 10.1111/joms.12006

Martí, I. & Fernández, P. (2013). The institutional work of oppression and resistance: Learning from the Holocaust. Organization Studies, 34(8), 1195–1223. doi: 10.1177/0170840613492078

Martí, I. & Mair, J. (2009). Bringing change into the lives of the poor: Entrepreneurship outside traditional boundaries. In T. Lawrence, R. Suddaby & B. Leca (Eds.), Institutional work: Actors and agency in institutional studies of organizations (pp. 92–119). Cambridge University Press.

Martin de Holan, P., Willi, A. & Fernández, P. D. (2019). Breaking the wall: Emotions and projective agency under extreme poverty. Business & Society, 58(5), 919–962. doi: 10.1177/0007650317745633

McGaughey, S. (2013). Institutional entrepreneurship in North American lightning protection standards: Rhetorical history and unintended consequences of failure. Business History, 55(1), 73–97. doi: 10.1080/00076791.2012.687537

McPherson, C. & Sauder, M. (2013). Logics in action: Managing institutional complexity in a drug court. Administrative Science Quarterly, 58(2), 165–196. doi: 10.1177/0001839213486447

Meyer, J. & Rowan, B. (1977). Institutionalized organizations: Formal structure as myth and ceremony. American Journal of Sociology, 83(2), 340–363. Retrieved from http://www.jstor.org/stable/2778293

Micelotta, E. & Washington, M. (2013). Institutions and maintenance: The repair work of Italian professions. Organization Studies, 34(8), 1137–1170. doi: 10.1177/0170840613492075

Nicholson, J., LaPlaca, P., Al-Abdin, A., Breese, R.et al. (2018). What do introduction sections tell us about the intent of scholarly work: A contribution on contributions. Industrial Marketing Management, 73, 206–219. doi: 10.1016/j.indmarman.2018.02.014

Nicklich, M. & Fortwengel, J. (2017). Explaining the puzzling stagnation of apprenticeships in Germany’s security services: A case of insufficient institutional work? Journal of Professions and Organization, 4(3), 302–323. doi: 10.1093/jpo/jox008

Oja, B. D., Stensland, P. J., Bass, J. R. & Zvosec, C. C. (2019). Under the lights: The legitimacy, survival, and institutionalization of rural amateur baseball. Leisure Sciences, 1–18. doi: 10.1080/01490400.2019.1625294

Oliver, C. (1991). Strategic responses to institutional processes. Academy of Management Review, 16(1), 145–179. doi: 10.5465/amr.1991.4279002

Oliver, C. (1992). The antecedents of deinstitutionalization. Organization Studies, 13(4), 563–588. doi: 10.1177/017084069201300403

Ometto, M. P., Gegenhuber, T., Winter, J. & Greenwood, R. (2019). From balancing missions to mission drift: The role of the institutional context, spaces, and compartmentalization in the scaling of social enterprises. Business & Society, 58(5), 1003–1046. doi: 10.1177/0007650318758329

Ozcan, P. & Gurses, K. (2018). Playing cat and mouse: Contests over regulatory categorization of dietary supplements in the U.S. Academy of Management Journal, 61(5), 1789–1820. doi: 10.5465/amj.2015.1221

Palmer, M., Simmons, G. & Hall, M. (2013). Textbook (non-) adoption motives, legitimizing strategies and academic field configuration. Studies in Higher Education, 38(4), 485–505. doi: 10.1080/03075079.2011.583983

Palmer, M., Simmons, G., Robinson, P. & Fearne, A. (2015). Institutional maintenance work and power preservation in business exchanges: Insights from industrial supplier workshops. Industrial Marketing Management, 48, 214–225. doi: 10.1016/j.indmarman.2015.03.017

Patterson, J. J. & Beunen, R. (2019) Institutional work in environmental governance. Journal of Environmental Planning and Management, 62(1), 1–11. doi: 10.1080/09640568.2018.1538328

Pelzer, P., Frenken, K. & Boon, W. (2019). Institutional entrepreneurship in the platform economy: How Uber tried (and failed) to change the Dutch taxi law. Environmental Innovation and Societal Transitions, 33, 1–12. doi: 10.1016/j.eist.2019.02.003

Peton, H. & Pezé, S. (2014). The unsuspected dynamics of the regulative pillar: The case of faute inexcusable in France. M@n@gement, 17(3), 145–179. doi: 10.3917/mana.173.0001

Perkmann, M. & Spicer, A. (2008). How are management fashions institutionalized? The role of institutional work. Human Relations, 61(6), 811–844. doi: 10.1177/0018726708092406

Provan, D. J., Rae, A. J. & Dekker, S. W. A (2019). An ethnography of the safety professional’s dilemma: Safety work or the safety of work? Safety Science, 117, 276–289. doi: 10.1016/j.ssci.2019.04.024

Purtik, H. & Arenas, D. (2019). Embedding social innovation: Shaping societal norms and behaviors throughout the innovation process. Business & Society, 58(5), 963–1002. doi: 10.1177/0007650317726523

Rae, A. J. & Provan, D. J. (2019). Safety work versus the safety of work. Safety Science, 111, 119–127. doi: 10.1016/j.ssci.2018.07.001

Raasch, C., Lee, V., Spaeth, S. & Herstatt, C. (2013). The rise and fall of interdisciplinary research: The case of open source innovation. Research Policy, 42(5), 1138–1151. doi: 10.1016/j.respol.2013.01.010

Raviola, E. & Norbäck, M. (2013). Bringing technology and meaning into institutional work: Making news at an Italian business newspaper. Organization Studies, 34(8), 1171–1194. doi: 10.1177/0170840613492077

Riaz, S., Buchanan, S. & Bapuji, H. (2011). Institutional work amidst the financial crisis: Emerging positions of elite actors. Organization, 18(2), 187–214. doi: 10.1177/1350508410389630

Riehl, S., Snelgrove R. & Edwards, J. (2019). Mechanisms of institutional maintenance in minor hockey. Journal of Sport Management, 33(2), 93–105. doi: 10.1123/jsm.2018-0041

Rodner, V., Roulet, T., Kerrigan, F. & vom Lehn, D. (2020). Making space for art: A spatial perspective of disruptive and defensive institutional work in Venezuela’s art world. Academy of Management Journal, 63, 1054–1081. doi: 10.5465/amj.2016.1030

Rojas, F. (2010). Power through institutional work: Acquiring academic authority in the 1968 Third World Strike. Academy of Management Journal, 53(6), 1263–1280. doi: 10.5465/amj.2010.57317832

Scott, W. R. (2008). Institutions and organizations: Ideas and interests (3rd ed.). Sage.

Sherer, P. D. (2017). When is it time to stop doing the same old thing? How institutional and organizational entrepreneurs changed Major League Baseball. Journal of Business Venturing, 32, 355–370. doi: 10.1016/j.jbusvent.2017.03.001

Siebert, S., Wilson, F. & Hamilton, J. (2017). ‘Devils may sit here’: The role of enchantment in institutional maintenance. Academy of Management Journal, 60(4), 1607–1632. doi: 10.5465/amj.2014.0487

Sjøtun, S. J. (2019). A ferry making waves: A demonstration project ‘doing’ institutional work in a greening maritime industry. Norsk Geografisk Tidsskrift – Norwegian Journal of Geography, 73(1), 16–28. doi: 10.1080/00291951.2018.1526208

Slager, R., Gond, J.-P. & Moon, J. (2012). Standardization as institutional work: The regulatory power of a responsible investment standard. Organization Studies, 33(5–6), 763–790. doi: 10.1177/0170840612443628

Smets, M. & Jarzabkowski, P. (2013). Reconstructing institutional complexity in practice: A relational model of institutional work and complexity. Human Relations, 66(10), 1279–1309. doi: 10.1177/0018726712471407

Smith, A. E. & Humphreys, M. S. (2006). Evaluation of unsupervised semantic mapping of natural language with Leximancer concept mapping. Behavior Research Methods, 38(2), 262. doi: 10.3758/BF03192778

Smolka, K. M. & Heugens, P. P. M. A. R. (2019). The emergence of proto-institutions in the new normal business landscape: Dialectic institutional work and the Dutch drone industry. Journal of Management Studies, 57(3), 626–663. doi: 10.1111/joms.12540

Song, E. Y. (2019). Protect to damage? Institutional work, unintended consequences and institutional dynamics. Organization Studies, 42(3), 495–517. doi: 10.1177/0170840618814564

Styhre, A. (2014). Gender equality as institutional work. Gender, Work and Organization, 21, 105–120. doi: 10.1111/gwao.12024

Suddaby, R. (2010). Challenges for institutional theory. Journal of Management Inquiry, 19(1), 14–20. doi: 10.1177/1056492609347564

Suddaby, R. (2016). Toward a historical consciousness: Following the historic turn in management thought: Unplugged – ‘carte blanche’. M@n@gement, 19(1), 46–60. doi: 10.3917/mana.191.0046

Suddaby, R., Bévort, F. & Pedersen, J. S. (2019). Professional judgment and legitimacy work in an organizationally embedded profession. Journal of Professions and Organization, 6(2), 105–127. doi: 10.1093/jpo/joz007

Suddaby, R., Saxton, G. & Gunz, S. (2015). Twittering change: The institutional work of domain change in accounting expertise. Accounting, Organizations and Society, 45, 52–68. doi: 10.1177/0011392111402586

Suddaby, R. & Viale, T. (2011). Professionals and field-level change: Institutional work and the professional project. Current Sociology, 59(4), 423–442. doi: 10.1177/0011392111402586

Taupin, B. (2012). The more things change… institutional maintenance as justification work in the credit rating industry. M@n@gement, 15(5), 529–562. doi: 10.3917/mana.155.0529

Taupin, B. (2019). The role of nonhuman entities in institutional work: The case of the ocean in a surfing-centered local economy. M@n@gement, 22(4), 584–618. doi: 10.3917/mana.224.0584

Troshani, I., Janssen, M., Lymer, A. & Parker, L. D. (2018). Digital transformation of business-to-government reporting: An institutional work perspective. International Journal of Accounting Information Systems, 31, 17–36. doi: 10.1016/j.accinf.2018.09.002

van Bochove, M. & Oldenhof, L. (2018). Institutional work in changing public service organizations: The interplay between professionalization strategies of non-elite actors. Administration and Society, 52(1), 111–137. doi: 10.1177/0095399718786880

Wallenburg, I., Hopmans, C. J., Buljac-Samardzic, M., den Hoed, P. T.et al. (2016). Repairing reforms and transforming professional practices: A mixed-methods analysis of surgical training reform. Journal of Professions and Organization, 3(1), 86–102. doi: 10.1093/jpo/jov012

Xiao, Q. & Klarin, A. (2019). Subordinate actors’ institutional maintenance in response to coercive reforms. Journal of Management Inquiry, 30(1), 24–39. doi: 10.1177/1056492619868027

Yngfalk, A. F. & Yngfalk, C. (2019). Modifying markets: Consumerism and institutional work in nonprofit marketing. Marketing Theory, 20(3), 343–362. doi: 10.1177/1470593119885169

Zhao, J., Wang, M. & Zhu, L. (2017). How emergent strategy influences institution: A qualitative study of a private firm in China. Chinese Management Studies, 11(2), 303–321. doi: 10.1108/CMS-11-2016-0227

Zietsma, C. & Lawrence, T. (2010). Institutional work in the transformation of an organizational field: The interplay of boundary work and practice work. Administrative Science Quarterly, 55(2), 189–221. doi: 10.2189/asqu.2010.55.2.189

Zilber, T. B. (2020). The methodology/theory interface: Ethnography and the microfoundations of institutions. Organization Theory, 1(2). doi: 10.1177/2631787720919439

Zucker, L. (1977). The role of institutionalization in cultural persistence. American Sociological Review, 42(5), 726–743. Retrieved from http://www.jstor.org/stable/2094862

Zvolska, L., Voytenko Palgan, Y. & Mont, O. (2019). How do sharing organisations create and disrupt institutions? Towards a framework for institutional work in the sharing economy. Journal of Cleaner Production, 219, 667–676. doi: 10.1016/j.jclepro.2019.02.057

Appendices 1-11