ORIGINAL RESEARCH ARTICLE

‘Breaking the Mirror’ to Face Digital Convergence: The Role of Selective Mirroring in the Trade-Off between Value Creation and Capture Mechanisms

Alexandre Azoulay*

Groupe de recherche en droit, économie et gestion (Gredeg), Université Côte d’Azur, CNRS, Sophia Antipolis, France

 

Citation: Citation: M@n@gement 2023: 26(3): 52–74 - https://doi.org/10.37725/mgmt.2023.7762.

Handling Editor: Rachel Bocquet

Copyright: © 2023 Alexandre Azoulay. This is an Open Access article distributed under the terms of the Creative Commons Attribution-NonCommercial 4.0 International License (http://creativecommons.org/licenses/by-nc/4.0/), permitting all non-commercial use, distribution, and reproduction in any medium, provided the original work is properly cited.
Published by AIMS, with the support of the Institute for Humanities and Social Sciences (INSHS).

Received: 29 March 2021; Revised: 18 August 2022; Accepted: 29 August 2022; Published: 15 September 2023

*Corresponding author: Alexandre Azoulay, Email: alexandre.azoulay@univ-cotedazur.fr

 

Abstract

This research questions the mirroring hypothesis in the context of digital convergence. The mirroring hypothesis suggests that the organization of innovation activities tends to mirror the technical architecture of products. When the architecture is modular, such mirroring optimizes the management of innovation activities. But it can also limit the ability of incumbent firms to adapt to technological discontinuities. Digital convergence is a source of discontinuities that transform the conditions of value creation and capture within industries. It leads to new complementarities that push incumbents to collaborate with firms coming from other industries within emerging ecosystems. How does the mirroring between product architecture and organization evolve in the face of the new challenges of value creation and capture brought by digital convergence? This question is addressed through a qualitative case study of the organization of innovation activities between Renault and its partners in the field of embedded automotive electronics. The results show that the automaker ‘breaks the mirror’ through a strategy of selective mirroring that allows it to collaborate with new complementors and to reconfigure its mechanisms of value creation and capture.

Keywords: Business ecosystem; Digital convergence; Mirroring hypothesis; Modularity; Value capture

‘The battle of devices has now become a war of ecosystems’. These words were used in 2011 by Stephen Elop, former CEO of Nokia, to explain the difficulties encountered by the leader of the mobile industry faced with the rise of Apple and Google. A few years later, the verdict is clear: the advent of the smartphone – resulting from the convergence of mobile and digital technologies – and the inability of Nokia to quickly emancipate itself from its strategy of industrial domination precipitated the fall of the leader (Fautrero & Gueguen, 2012; West & Wood, 2013). This fall is emblematic of the discontinuities caused by digital convergence and the dramatic consequences of the inability of incumbent firms to adapt their strategy.

Digital convergence is characterized by the emergence of new complementarities between digital technologies and those of traditional industries. It shifts the locus of innovation from improving existing technologies to adapting them for integration into larger technical systems crossing industry boundaries (Baldwin, 2014). Digital convergence also supports the entry of new actors disrupting incumbents through the development of innovative value propositions exploiting these new complementarities (Adner & Lieberman, 2021). Thereby, it transforms the conditions of value creation and capture for incumbents and pushes them to renew their strategy by collaborating within business ecosystems (Teece, 2018).

Introduced by Moore (1993), the notion of ‘business ecosystem’ has led to the development of a literature that questions the consequences of digital convergence, focusing on issues linked to the management of emerging complementarities between innovative actors coming from different industries (Adner, 2021; Iansiti & Levien, 2004; Teece, 2018). From its earliest developments, the authors emphasize that the success of an ecosystem is based on the ability of its members to balance mechanisms supporting both collective value creation and individual value capture (Iansiti & Levien, 2004; Moore, 1996). From a structuralist perspective (Adner, 2017), this balance results from the distribution of activities among the actors in the ecosystem. Collective value creation depends on mechanisms that allow them to coordinate their innovation activities, while individual value capture depends on mechanisms for protecting innovations and controlling key resources of the ecosystem (Adner, 2017; Jacobides et al., 2018). This literature represents a still emerging paradigm in strategic management that calls for a reexamination of phenomena that were approached through the theoretical lens of industrial strategies until now (Kapoor, 2018).

Among these phenomena, it seems particularly critical to reexamine the technological determinism popularized by modularity theories under the term ‘mirroring hypothesis’. The mirroring hypothesis suggests that the structure of innovation activities tends to mirror the technical architecture of products, both within and across firms (Colfer & Baldwin, 2016). When the architecture is modular, such mirroring optimizes the coordination of innovation activities (Baldwin & Clark, 2000). However, the authors do not consider the consequences of this modular mirroring in terms of value capture (Baldwin & Henkel, 2015) and several works point out its drawbacks in the context of technological discontinuities (Chesbrough & Kusunoki, 2001; Chesbrough & Prencipe, 2008; Henderson & Clark, 1990). Given the current acceleration of digital convergence, the mirroring hypothesis must be reexamined considering the new challenges digitization entails in terms of value creation and capture. How does the mirroring between product architecture and organization evolve in the face of the new challenges of value creation and capture brought by digital convergence?

To answer this question, this study explores the strategy of the automaker Renault in the field of automotive embedded electronics over the period 2017–2020, focusing the analysis on the organization of the development of its electronic modules. The automotive sector is a good example of an industry that structured on modular principles and that now faces digital convergence. This work is based on qualitative data collected within Renault and analyzed according to the method recommended by Gioia et al. (2013). The analysis shows that the automaker ‘breaks the mirror’ through a strategy of selective mirroring. The use of four distinct alignment models for the development of its modules allows it to adapt its value creation and capture mechanisms to the strategic interest of each module. These results enrich the mirroring hypothesis, suggesting that the trade-off between value creation and value capture must be considered to explain the degree of mirroring between architecture and organization. These results also contribute to the structuralist approach to ecosystems by shedding light on the challenges incumbents can face when transitioning from a modular industry structure to an organization in ecosystems.

Literature review

The mirroring hypothesis and the inter-organizational virtues of modularity

Introduced by Sanchez and Mahoney (1996) and endorsed by Baldwin and Clark (2000), the ‘mirroring hypothesis’ predicts that the technical architecture of a product determines the organization of innovation activities. The architecture of a product is ‘the scheme by which the function of the product is allocated to the physical components’ (Ulrich, 1995, p. 420), described by: (1) its components and their functions; (2) the interfaces between its components; (3) the interdependencies between its components (Baldwin, 2014; Ethiraj & Posen, 2013). It determines the set of activities to be performed to develop the components and the information transfers between these activities, based on the interdependencies between the components (Baldwin & Clark, 2000). It defines an informational structure that influences the organization of companies: they structure to perform highly interdependent activities within the same working groups and to reduce information transfers between these groups (Sanchez & Mahoney, 1996). In this respect, the mirroring hypothesis suggests that a modular architecture optimizes the organization of innovation activities (Baldwin & Clark, 2000). A modular architecture brings together highly interdependent components within subsystems called ‘modules’, whose interdependencies are minimal and managed through standardized interfaces (Ulrich, 1995). Such interfaces embody ‘design rules’ that guarantee the compatibility of the modules (Baldwin & Clark, 2000). As long as they remain stable, they allow for parallel development of each module (Sanchez & Mahoney, 1996) and create areas within the information structure where the information flows are reduced and clearly identified (Baldwin, 2008). They lead the work groups to form in symmetry with the modular architecture: their boundaries mirror those of the modules and their interactions mirror the interdependencies between modules (Henderson & Clark, 1990).

From an inter-organizational perspective, this modular mirroring optimizes the organization of industrial supply chains (Colfer & Baldwin, 2016). The module interfaces clearly define the interdependencies between actors and how to manage them (Baldwin & Clark, 2000). They reduce the complexity of collaborations and the need for explicit coordination between these actors (Cabigiosu & Camuffo, 2011; Hao et al., 2017). By these means, they contribute to the emergence of markets at the border of the modules, where transaction costs are lower (Baldwin, 2008; Langlois, 2002). Thus, a modular architecture proposes a division of labor that encourages actors to specialize in the development of certain modules and to compete on these markets (Jacobides et al., 2006). As long as the actors conform to this division of labor, they can focus on their own innovation trajectory while ensuring the compatibility of their modules with the system (Baldwin & Clark, 2000). This modular organization leads to the development of a distributed innovation model based on the combination of modules developed independently within vast networks of specialized actors (Schilling, 2000). This model is supposed to accelerate learning (Langlois, 2002), leading to rapid improvements in module performance (Ulrich, 1995) and, consequently, an acceleration of innovation (Chesbrough & Prencipe, 2008).

However, some authors challenge these virtues, and point out that such mirroring can only be partially applied in the context of multi-technology products that characterize sectors such as automotive (Jacobides et al., 2016; MacDuffie, 2013) or aeronautics (Brusoni et al., 2001). The technologies coexisting in these products can have uneven rates of development and their interdependencies can be difficult to anticipate, making it impossible to standardize the interfaces between modules (Brusoni et al., 2001). To offset these difficulties, an actor must hold the position of ‘system integrator’ and specialize in the management of problems that arise during the integration of modules due to unanticipated interdependencies (Brusoni et al., 2001). The system integrator must maintain in-house knowledge about each module beyond the activities it performs. In this case, the organization of the actors mirrors the different levels of the architecture: the integrator specializes in system integration activities, the subcontractors in module integration and their suppliers in component development (Murmann & Frenken, 2006).

Whether they defend or challenge the mirroring hypothesis, scholars recognize that modularity plays an important role in industries lifecycle (Baldwin & Clark, 2000; Murmann & Frenken, 2006; Sako, 2003). However, some of them point out that modular mirroring can have drawbacks for incumbents when technological discontinuities occur in the system, its modules, or its components (Murmann & Frenken, 2006). When discontinuities occur at the system level, mirroring may prevent the architect firm from adapting due to cognitive constraints resulting from modularity (Fixson & Park, 2008; Henderson & Clark, 1990). This ‘mirroring trap’ can irreversibly degrade the position of an incumbent leader (Chesbrough & Kusunoki, 2001; Henderson & Clark, 1990). When discontinuities occur within modules or components, modular mirroring can offer a strategic advantage to the firms that develop them, at the expense of the architect firm (Baldwin, 2014; Murmann & Frenken, 2006). These risks are even heightened by the fact that modularity limits system performance and its ability to integrate unexpected modules (Chesbrough & Prencipe, 2008; Ulrich, 1995). Thus, while modular mirroring accelerates innovation at the module level, it does not easily absorb technological discontinuities, both at the system and module levels (Brusoni et al., 2007).

Digital convergence shifts value creation and capture conditions for incumbent firms

Nowadays, digital convergence is an important driver of technological discontinuities (Adner, 2021; Teece, 2018; Woolley, 2021). It is characterized by the emergence of new complementarities between digital technologies and those of mature industries. It leads to an extension of existing technical systems and contributes to new interactions between previously compartmentalized systems (Baldwin, 2014). It transforms the strategic environment of incumbent industry players (Adner et al., 2019).

On the one hand, digital convergence leads to new innovation challenges that transform the mechanisms of value creation. Digital technologies are particularly generative: they can be applied in a wide range of domains through often unexpected niche applications (Teece, 2018; Yoo et al., 2010). Henfridsson et al. (2018) characterize digital innovation as an ‘open value landscape’ where value creation occurs through the reuse and recombination of digital resources coming from diverse sources. Ideally, these combinations are formed via a digital platform, which brings together a set of generic resources that niche players can mobilize to develop their own applications (Cusumano et al., 2019; Teece, 2018). However, in an early stage of convergence, incumbents may lack the competencies to design such a platform (Pushpananthan & Elmquist, 2022). They may also face technical challenges related to the integration of digital technologies within their products, which may require significant architectural adaptations (Yoo et al., 2010). In such case, they must collaborate with complementary actors who master these technologies, in order to co-create value (Pushpananthan & Elmquist, 2022).

On the other hand, digital convergence transforms the balance of power within industries and the mechanisms incumbents can deploy to capture value. It may require them to share their leadership with actors coming from other industries, without which their joint value proposition may fail (Malherbe, 2017; Ozcan & Santos, 2015). Digital convergence also exposes incumbents to the risk of being disrupted by complementary players entering their industry through the development of innovative value propositions incorporating new digital complements (Adner & Lieberman, 2021; Ansari et al., 2016). Adner and Lieberman (2021) identify that new digital complements can degrade the position of incumbent leaders either by commoditizing their offers (e.g., IOS and Android that commoditized Nokia’s mobile offerings) or by allowing the complements to compete directly with their offers (e.g., Netflix that exploits the data collected via its platform to compete with movie studios) or by becoming substitutes for their offers (e.g., when the use of mobility services replaces the purchase of a vehicle). These risks are all the greater when these disruptions are driven by digital giants such as Google, Amazon, or Microsoft. These firms are incentivized to enter new industries since their success depends on the application of their technologies in different fields (Teece, 2018). Their ability to collect, aggregate, and analyze data from diverse sources is a core competency to capture the value of innovations resulting from digital convergence (Adner et al., 2019). Their entry into an industry can strongly threaten the capacity for incumbents to capture value.

The balance between value creation and capture mechanisms is at the heart of business ecosystems

Faced with the challenges brought by digital convergence, incumbents may need to renew their strategy by collaborating within business ecosystems: a form of organization dedicated to the management of complementarities between actors coming from different industries (Teece, 2018). Since the first formulation of the concept (Moore, 1993), the literature on ecosystems has branched out into a variety of approaches and definitions (Jacobides et al., 2018; Thomas & Autio, 2020). However, scholars agree that the success of an ecosystem depends on the ability of its members to find the right balance between collective value creation mechanisms and individual value capture mechanisms (Adner, 2017; Jacobides et al., 2018; Moore, 1996; Teece, 2018).

To analyze the balance between these mechanisms, Adner (2017) formalized a structuralist approach to ecosystems, which he defines as follows: ‘The ecosystem is defined by the alignment structure of the multilateral set of partners that need to interact in order for a focal value proposition to materialize’ (Adner, 2017, p. 42). The notion of ‘alignment structure’ covers two key aspects of his approach. Firstly, his suggestion is to analyze the structure of an ecosystem through the distribution of activities among its members. He introduces four elements of structure: (1) the activities necessary for a value proposition to materialize; (2) the actors in charge of these activities; (3) the flows between these activities; (4) the position of the actors in the overall flow of activities. Secondly, through the idea of alignment, he claims that this distribution of activities must rely on a ‘mutual agreement among its members regarding their position and flows’ (Adner, 2017, p. 42). The alignment structure of an ecosystem, thus characterizes a configuration of activities accepted by all partners participating in the same value proposition.

This approach is particularly relevant when it comes to reexamining the mirroring hypothesis in a context of digital convergence. Firstly, it focuses on the management of interdependencies between heterogeneous technological offers that, once assembled, form the ecosystem’s value proposition (Adner, 2012; Adner & Kapoor, 2010). Thomas and Autio (2020) even label this approach as ‘modular ecosystems’. Secondly, the main structural elements proposed by Adner (2017) are similar to those used by modularity theories (i.e., activities, actors, and flows). Thirdly, these two approaches focus on the co-specialization structure of actors engaged in the innovation of the same technological system. However, while the mirroring hypothesis mainly addresses the technical determinants of this co-specialization in the context of supply chains (Colfer & Baldwin, 2016), the structuralist approach to ecosystems examines its strategic implications when an ecosystem structures (Adner, 2017).

According to Adner (2017), ecosystem members balance their value creation and capture mechanisms through the design of their alignment structure. To collectively create value, they must ensure the compatibility of their respective offers and their proper combination within the value proposition (Adner, 2012). They must resolve the ‘bottlenecks’ of the ecosystem, which are technical or business problems that arise when the scarcity or low quality of components constrain the overall performance of the ecosystem (Hannah & Eisenhardt, 2018). These challenges can imply a close coordination of their innovation processes through intense information sharing or co-development projects (Kapoor, 2013). They can also lead to the definition of standards or the pooling of certain resources (Iansiti & Levien, 2004; Moore, 2006). Finally, these issues may incite the ecosystem leader to subsidize or temporarily invest in certain complementary activities in order to resolve bottlenecks (Ethiraj, 2007) and to foster ecosystem membership (Cusumano et al., 2019).

Within the alignment structure, all actors must be satisfied with their opportunities to capture value, which are determined by their position within the ecosystem (Adner, 2017), and can be assessed relative to the location of bottlenecks. For a given position, upstream bottlenecks may increase the share of value captured by the actors, while downstream bottlenecks may reduce it (Adner & Kapoor, 2010). Also, controlling bottlenecks can confer a considerable advantage in terms of value capture (Baldwin, 2014). Consequently, actors may try to influence the alignment structure to control them or to position their own activities as bottlenecks in the ecosystem (Jacobides et al., 2006). Their opportunities to capture value are then determined by their ability to exclude other members from the bottleneck segment and to protect the solution to the technical bottlenecks (Baldwin, 2014; Jacobides et al., 2006). However, they must ensure that all partners accept this alignment structure. Otherwise, the ecosystem may fail due to lack of buy-in from complementors (Adner, 2012; Malherbe, 2017; Ozcan & Santos, 2015).

As an ecosystem emerges, the location of bottlenecks can evolve quickly and cause its members to reposition themselves by reconfiguring their alignment structure to resolve and/or control the bottlenecks (Baldwin, 2014; Hannah & Eisenhardt, 2018). Also, when technologies are highly generative, uncertainties about their technical and commercial potential can delay the identification of a relevant value proposition and the bottlenecks that constrain it (Dattée et al., 2018). In such case, the leader must be able to orchestrate the exploration of different opportunities by the complementors and to frequently adapt the strategy depending on the evolution of these opportunities (Dattée et al., 2018). In this context, the cognitive and technical constraints imposed by modularity question the virtues of modular mirroring. Therefore, it seems critical to reexamine the mirroring hypothesis in light of the phenomenon of digital convergence, especially since this hypothesis still neglects the issues related to value capture and to the positioning of ecosystem members (Baldwin & Henkel, 2015). How does the mirroring between product architecture and organization evolve in the face of the new challenges of value creation and capture brought by digital convergence? This is the question addressed in this article through the study of the strategy of the French automaker Renault in the field of automotive embedded electronics.

Empirical context: Digital convergence in the automotive industry

The traditional organization of activities in the field of embedded electronics relies on a system integration logic

Since the 1990s, the automotive industry has followed a trajectory of vertical disintegration led by three phenomena. Firstly, automakers (OEMs) have outsourced the design and production of an increasing number of parts for their vehicles (Fixson et al., 2005; Jacobides et al., 2016). Secondly, the growth strategies of their suppliers have led to the emergence of ‘mega-suppliers’ capable of taking on the outsourcing of these activities globally (Frigant & Jullien, 2014). Finally, automakers have tended to apply modular principles to the design of their vehicles and the organization of their development (Jacobides et al., 2016; MacDuffie, 2013; Takeishi & Fujimoto, 2003). These three phenomena have led to the development of an industry-wide division of labor based on three main types of actors: the OEMs, responsible for vehicle design and assembly; tier 1 suppliers, responsible for module design and integration; and tier 2 suppliers, responsible for component design and production. This structure has had a major influence on the organization of Renault’s activities in the field of automotive electronics.

The electronic architecture of a vehicle is composed of ‘electronic control units’ (ECUs), which are embedded subsystems that manage the vehicles’ digital functions. They are composed of a hardware part that brings together all their electronic components, and a software part that determines the way in which they perform their functions. Introduced in vehicles in the 1960s to perform relatively simple functions (e.g., to manage the car radio or fuel injection), they have multiplied over the last two decades and support increasingly complex functions such as emergency braking for instance. Today, a vehicle can have between 80 and 100 ECUs. Since the 1980s, Renault has designed modular electronic architectures in which each ECU is designed as an independent module. Each of these modules is part of one of the 43 functional systems defined by the OEM. These systems contain all the mechanical and electronic components of a vehicle that are involved in performing a set of interdependent functions, such as the ‘rear braking system’ or the ‘multimedia system’. The development of these modules is organized according to a process called ‘V cycle’ composed of three main phases: a design phase, a development and coding phase, and an integration, testing and validation phase. Each of these phases includes a set of activities to be performed successively (see Figure 1). Since the manufacturer did not consider electronics to be part of its core business, it has long focused on system design and integration activities, subcontracting the development of modules and components to its suppliers (tier 1 and tier 2). In this structure, the organization of module development mirrors the architecture following a system integration logic (Brusoni et al., 2001).

Fig 1
Figure 1. The stages of the development process of an ECU (simplified V-cycle).
Source: Own elaboration.

Digital convergence in the automotive industry

Today, the advent of connected, autonomous, shared and electric (CASE) vehicles represents an unprecedented shift in the automotive industry (Adner & Lieberman, 2021). This shift results from the convergence of automotive technologies with digital technologies from the computing, Internet, and mobile sectors. It is mainly driven by new entrants in the industry such as Google or Uber that have shifted innovation trajectories from being centered around mechanical technologies to being centered around digital technologies. This shift poses significant strategic challenges for automakers.

Firstly, digital convergence presents new challenges in terms of value creation. CASE vehicles significantly increase the complexity of automotive software. For example, driver assistance and autonomous driving functionalities (ADAS/AD) require the integration of a growing number of sensors and algorithms that must be able to act on different mechanical parts of the vehicle. The development of these technologies is usually endorsed by specialized, newly complementary players, with whom manufacturers must be able to collaborate to ensure the compatibility and safety of these functionalities. In addition, a growing number of services and applications involve communication between the vehicles and newly complementary external digital systems (smartphone operating systems, smart cities, infrastructure, etc.). Nowadays, this enhancement in the complexity of on-board software and new interactions with third-party off-board systems are causing technical bottlenecks in the innovation trajectories of the CASE vehicles.

Secondly, digital convergence raises new challenges in terms of value capture. It increases the strategic impact of interactions between automakers and new players offering complementary services for vehicles. For example, the development of new mobility services, such as ‘mobility-as-a-service’ (MaaS) systems, gives an increasing importance to mobility operators, their fleet management systems, and their platforms and applications. They act as key intermediaries between the manufacturer and the end customer. These new complementarities and the value propositions they support are challenging the role of OEMs and the conditions by which incumbent players capture value. Several of the interviewees mentioned the fear of OEMs to become mere ‘sheet metal folders’ and losing their central position in automotive value propositions if they fail to adapt and regain control over their vehicles’ software.

In response to these trends, Renault created Renault Software Labs (RSL) in 2017, a subsidiary of the Renault Group, which was born from the acquisition of two software development centers located in France and coming from Intel. This unique acquisition opportunity allowed the automaker to integrate more than 400 engineers specialized in the development and integration of embedded software for mobile devices (smartphones and tablets). Through the integration of these new competencies in the field of digital services, Renault is renewing the organization of software development for its vehicles.

Methodology

This study is part of a research program started in December 2018 in collaboration with RSL. To address the research question, a qualitative approach was adopted based on a single case study (Yin, 2009). The case study is recognized as the best way to generate new theories or to refine existing theories (Eisenhardt, 1989; Langley & Royer, 2006). It is the most appropriate research strategy to address contemporary events in their entire complexity by asking the ‘how’ question (Yin, 2009). The use of the case study is therefore justified by the purpose of this research and by the context in which it is performed.

The case of Renault was studied, focusing on the analysis of its strategy in the field of automotive embedded electronics. It is exemplary insofar as: (1) since the 1980s, Renault has organized its activities symmetrically with respect to its modular electronic architecture, according to a system integrator model and (2) today, the automotive industry is facing digital convergence, which shifts the conditions of value creation and capture in the sector.

The analysis focuses on the evolution of the alignment structures between Renault and its partners for the development of electronic modules. This focus is consistent with the theoretical framework of this research. On the one hand, the mirroring hypothesis considers the organization of design activities (Baldwin & Clark, 2000). On the other hand, the structuralist approach to ecosystems deals with the assembly of complementary technological offers, which presupposes collaboration between complementors during their development in order to ensure compatibility (Kapoor, 2013). The analysis of electronic module development projects is relevant to grasp these coordination issues and the evolution of the symmetry between architecture and organization.

Data collection based on participants’ observation

The data were collected in a posture of participant observation made possible by an insider position within the strategy team of RSL for 3 days a week over a period of 18 months. Within the team, I participated in framing a long-term software innovation project concerning vehicles to be released after 2024. I did not participate in the framing and organization of the projects analyzed in this study. However, this position allowed to maintain close interactions with RSL engineers and managers and to collect a variety of data. Following the recommendations of Gioia et al. (2013), particular attention was paid to collecting data of diverse types and sources.

Firstly, secondary data were collected, including reports from industry experts and internal reports regarding technological and market trends in the automotive industry. Secondly, based on RSL’s Project Portfolio (a database detailing all the projects in which RSL is involved), I focused on the collection of internal documents, including official documents about the organization of module development processes and technical or organizational documents detailing the projects in which RSL is involved. Thirdly, primary data were collected in two forms: (1) my participation in numerous meetings led to the constitution of an important collection of field notes; (2) 20 semi-structured interviews were conducted with RSL engineers and managers involved either in strategic decision-making or in the management of development projects. Tables 1a and 1b, inspired by the recommendations of Cloutier and Ravasi (2021), present a summary of the data collected, their volume and their usefulness for the analysis.

Table 1a. Synthesis of the secondary data collected
Type of document Source Nb Scope of documents Main uses for the analysis
Documents
Reports on technology and business trends in the automotive sector Industry experts 24 Automotive industry Characterization of the challenges related to digital convergence in the automotive sector
Internal 11
Documents concerning the organization of the OEM’s design, development and integration processes Internal 15 Renault Identification of the elementary units to analyze the alignment structures for the development of modules (activities, actors, flows)
RSL’s Project Portfolio: database detailing the projects on which RSL is involved Internal 1 RSL Analysis and representation of the different alignment models (see figures in Appendices):
  • Identification of regularities in alignment structures
  • Identification of key differences between the alignment models
Technical framing documents for module development projects Internal one per module Module
Organizational framing documents for modules development projects Internal one per module Module
Source: Own elaboration.
OEM, Original Equipment Manufacturer; RSL, Renault Software Labs.

 

Table 1b. Synthesis of the primary data collected
Purpose of meetings/Profile of interviewees Frequency Average duration Number Total duration Main uses for the analysis
Field observations
Definition and monitoring of technology roadmaps Biweekly 1 h 20 20 h Identification of the factors determining the choice of the alignment model (mainly the ‘selection criteria’ in the data structure)
Project portfolio monitoring Weekly 1 h 30 40 60 h
Definition of strategic axes Weekly 2 h 16 32 h Identification of the factors determining the choice of the alignment model (mainly the ‘value creation mechanisms’ and ‘value capture mechanisms’ in the data structure)
Working sessions on various strategic projects Ad hoc 2 h 13 26 h
Presentation of the strategy by executives Ad hoc 1 h 7 7 h
Semi-structured interviews
Members of the strategy team Ad hoc 1 h 30 6 9 h Analysis of the objectives and drawbacks of the different alignment models in terms of value creation and capture
Module development project managers Ad hoc 1 h 30 6 9 h
Engineers involved in module development Ad hoc 1 h 30 8 12 h
Total duration of field observation 145 h (approximately 300 pages of notes)
Total duration of semi-structured interviews 30 h
Source: Own elaboration.

Data analysis

The data analysis followed the theorization method advocated by Gioia et al. (2013). For these authors, theorizing implies: (1) the process of abstraction by aggregating concepts from the data collected in the field and (2) the identification of links between these concepts, which allows the theory to be developed. These two steps structured the analysis.

In line with the recommendations of Gioia et al. (2013), the abstraction process was conducted through iterations between data collection and analysis, allowing for the development of a detailed understanding of the factors guiding the choice of alignment structure for module development. These iterations also allowed for data triangulation throughout the process by comparing interview data, field notes and documents collected within the company. The aggregation of first-order concepts allowed to identify the main mechanisms of value creation and capture considered by Renault in the design of its alignment structures around the development of its modules. This analysis also allowed to highlight a third aggregated dimension, which corresponds to the criteria for choosing its alignment structure. Figure 2 shows the resulting data structure.

Fig 2
Figure 2. Data structure.
Source: Own elaboration.

The second stage of the theorization involves the analysis of the links between the concepts and dimensions identified (Gioia et al., 2013). It quickly became apparent during this second stage that the mechanisms of value creation and capture are combined according to four alignment models between Renault and its partners. The models differ in the distribution of design, development and integration activities between the partners and are based on different degrees of mirroring between architecture and organization. The interviews performed allowed to identify the mechanisms of value creation and capture favored by each model as well as their drawbacks. For each of the alignment models, I present its main characteristics, discuss the degree of symmetry on which it is based, and analyze the trade-off it supports between value creation and capture mechanisms.

Results

The analysis led to characterize four alignment models used for module development. The first is referred as the ‘black box’ model and corresponds to the dominant model used since the 1980s. The other three, named ‘white box buy’, ‘white box make’ and ‘continuous integration’ are new alignment models that arose following RSL’s creation. To compare them, I analyzed them using common elementary units of description: the activities and flows that structure the ‘V-cycle’ (see Figure 1). This comparison enlightened that these models rely on decreasing levels of mirroring between architecture and organization. Table 2 shows the distribution of activities in each of the models and emphasizes the degree of mirroring that underlies each model.

Table 2. Synthesis of the distribution of activities according to the different alignment models
Scope of activities System Module Components Module System
Activities System Requirements definition ECU specifications Architectural design Detailed design Development of software component Development of hardware component ITV of software component* ITV of hardware component* ITV of hardware/software component* ITV system*
“Black box “ model
High mirroring
OEM X X
Tier 1 X X X (X) X X X
Tier 2 X X
“White box buy “ model
High mirror-breaking
OEM X X X X
Tier 1 X X (X) X X X
Tier 2 X X
“White box make “ model
High mirror-breaking
OEM X X X X X
Tier 1 X (X) X X X
Tier 2 X X
“Continuous integration” model
Total mirror-breaking
OEM X X X X X X X
Tier 1 X (X) X X
Tier 2 X X
Note: X = activities that correspond to mirroring; X = activities that deviate from mirroring; (X) = optional (depending on projects); * ITV = integration, tests and validation
Source: Own elaboration.

The ‘traditional’ alignment model: The ‘black box’ model

In the ‘black box’ model (shown in Appendix 1), the OEM positions itself as a system integrator. When new functions are needed for its vehicles, it designs the necessary adaptations of its functional systems and specifies its need in terms of a new module to a tier 1 by defining ‘system requirements’, which detail the expected functions and interfaces of the module. The tier 1 is then responsible for the design, development, and integration of the module. However, it usually focuses on design and integration, and delegates much of the development of the hardware and software components to specialized suppliers (tier 2). Once integrated by the tier 1, the hardware/software package that constitutes the module is submitted to the OEM for integration, testing and validation within the system.

Thus, in this model, the alignment structure mirrors the technical architecture according to a system integration logic where each actor focuses on one level of activity (system, module, component). The coordination needs between the OEM, the tier 1 and the tiers 2 are managed through the specification of expected interfaces for modules, in the case of OEM, or components in the case of tier 1. The main objective of this model is to reduce the transfer and coordination costs as well as the organizational complexity of module development. The OEM only interacts with the tier 1.

However, this model has important drawbacks in terms of value capture for the OEM. The tier 1 only delivers the module’s software to the OEM in binary format and under a license agreement. Consequently, the OEM knows neither the architecture nor the functioning of the module and cannot modify it or reuse its components for other modules, generations or variants. Any modification must be the subject of a ‘change request’ to the tier 1, which then charges an additional service. Therefore, the OEM is dependent on its suppliers for software evolution, over which it has no control. Conversely, the tier 1 can reuse software components between modules, generations and variants while charging once more for their development. In addition, the increase in digital function complexity makes it more difficult to properly define the modules’ interfaces. This leads to an increase in the number of bugs discovered during the integration of the modules within the systems or even once the vehicles have been launched in production. Fixing these bugs may require going again through a design and development cycle, which can lead to significant additional costs and delays the launch of new vehicles. Figure 3 describes the trade-off between value creation and capture mechanisms in this model.

Fig 3
Figure 3. Trade-off between value creation and capture mechanisms in the black box model.
Source: Own elaboration.

Today, because of its drawbacks, this alignment model is mainly favored for the development of modules performing basic functions, which are highly standardized or whose technologies are proven and do not evolve much. This is the case, for example, for the module that manages the airbag in the vehicle.

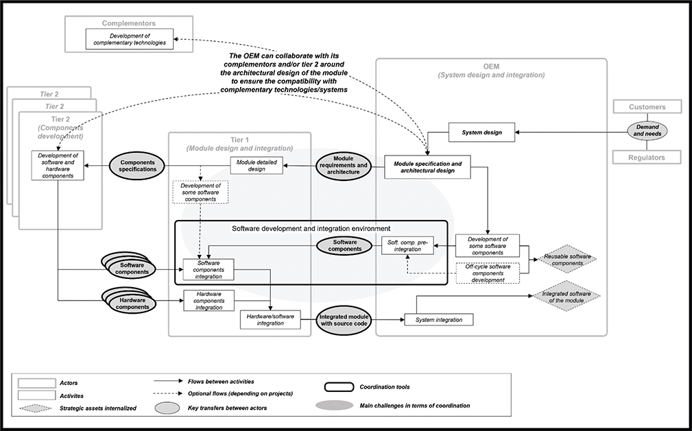
The new alignment models: The ‘white box buy’ model

The ‘white box buy’ model (see Appendix 2) is similar to the black box model: the OEM is responsible for the design and integration at the system level, the tier 1 is responsible for the design and integration of the module and the tier 2 develops most of the components. The main difference with the black box model is that the OEM handles the design and development of some of the software components that are integrated by the tier 1 into the module. It also takes charge of the specification of the module’s software, which means that it not only specifies its interfaces but also its internal functioning. This model thus departs from the mirroring logic.

This model is based on the OEM’s desire to control certain software components that are considered as strategic, either because of their critical role within the system or because of their potential for reuse and rapid improvements. Internalizing their development allows the OEM to not only control their quality as well as their variations and upgrades but also to reuse them either within different modules or in the different generations of the same module. It allows the OEM to reduce its dependence on tier 1 suppliers and to avoid being charged once more for the development of these components in different projects.

However, this model also has its drawbacks. There is a greater need for explicit coordination between the OEM and the tier 1 during the module design and integration phases. In addition to specifying the module’s interfaces, the OEM must ensure that its components function properly within the module. To do so, the OEM and the tier 1 must interact closely during the design and integration phases. Hence, the organizational complexity is increased compared with the black box model. Coordination between partners is no longer limited to defining the specifications of module interfaces. The need for close interaction leads the OEM and the tier 1 to form dedicated teams, which interact on ad hoc basis to manage possible adjustments to the software architecture of the module or components. Although these teams and interactions entail higher coordination costs than in the black box model, this model is considered advantageous on this point compared with the two following models. Furthermore, in this model, the OEM does not have total control over the software nor over its innovation trajectory since the tier 1 delivers the integrated module software to the OEM in a binary version and under a license agreement. Figure 4 describes the trade-off between value creation and capture mechanisms in this model.

Fig 4
Figure 4. Trade-off between the value creation and capture mechanisms in the white box buy model
Source: Own elaboration.

The new alignment models: The ‘white box make’ model

In the ‘white box make’ model (see Appendix 3), the OEM handles the architectural design of the module, a larger part of software development activities and some software pre-integration activities. The tier 1 is still responsible for the detailed design of the module (based on the architecture specifications provided by the OEM), for the development of the remaining components, for the integration of the software components and for the software/hardware integration. As in the previous models, the tiers 2 are in charge of developing some hardware and software components. However, in this model, the OEM can interact directly with tiers 2 and other complementary software developers because of its control over the software architecture. In some projects, the software architecture is even designed in collaboration with these partners who can participate in the integration phases. This model thus presents an even stronger asymmetry between the alignment structure and the product architecture since the OEM is strongly involved in the design of the module and the development of the components.

Here, unlike previous models, the tier 1 delivers, after integration, the source code of the software to the OEM – that is, a readable and modifiable version whose architecture is known by the OEM. The OEM can reuse parts of it and upgrade it over the generations of the module. Depending on the contractual arrangements between the OEM and the tier 1, the OEM can even internalize the code developed by the tier 1. This alignment model thus constitutes a further step towards OEM control over the software, which extends to the entire software of the module. The main objectives of this model are not only to control the software components and the innovation trajectory of the module but also to reduce the dependency of the OEM on its suppliers. It also allows the OEM to interact directly with complementors during the design of the module to ensure compatibility with complementary technologies and systems. It is used in the case of modules that represent bottlenecks for the ecosystem because their functions evolve quickly, because they provide a connection between the vehicle and a particularly strategic complementary system, or because a direct partnership with a complementor is strategic for the OEM. This is the case, for example, for the module supporting the ‘infotainment’ functions.

In return, this model entails much greater transfers and coordination costs, especially when the OEM interacts directly with tier 2 suppliers or complementary software providers. This model is more akin to a co-development relationship between the partners whose respective teams must interact closely and regularly. In some projects, in addition to dedicated teams, the tier 1 sets up a digital development and integration environment shared with all the partners to improve interactions between teams and to better control the pre-integration and integration processes. Here the OEM is directly exposed to the entire organizational and technical complexity linked to the development of modules and the management of its partners. Figure 5 describes the trade-off between the value creation and capture mechanisms in this model.

Fig 5
Figure 5. Trade-off between the value creation and capture mechanisms in the white box make model.
Source: Own elaboration.

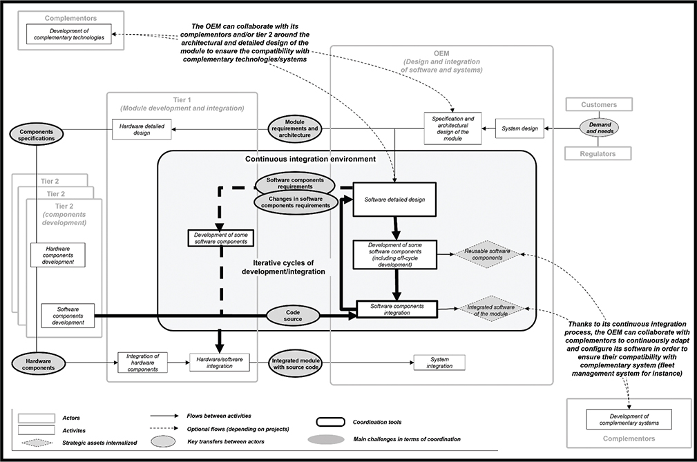
From ‘Big Bang Integration’ toward ‘continuous integration’

The ‘continuous integration’ model (see Appendix 4) is based on a more profound transformation of software integration activities. The integration model corresponding to the V-cycle – referred to as ‘Big Bang integration’ – implies the complete development of all the software components and their simultaneous integration. With the growing complexity of automotive software, this approach to integration leads to an increase in the number of malfunctions discovered at the end of the development cycles due to poor identification of the interdependencies between components during the design phases. These malfunctions can lead to significant additional costs and delays for the manufacturer. In order to overcome this issue, Renault has set up a ‘continuous integration’ process to organize the phases of the software development process in an iterative and incremental way: in turn, each software component is individually designed, developed, integrated, tested, and validated within the same code base that evolves with each integration cycle. If a problem occurs during the integration of a component, its source can be identified more easily, and the component can go through corrective design and development phases more quickly.

This integration method requires a specific alignment model between the OEM and its partners. The OEM is responsible for the design and integration of the software as well as part of its development, while the tier 1 is still responsible for the development of certain software components, hardware design and hardware/software integration. This model allows the OEM to collaborate directly with tiers 2 and complementors around the design, development, and integration of the software. Hence, with this model, the mirror is completely broken.

In this model, the OEM has almost total control over the evolution of its software, which allows it to better control the interdependencies between software components, to adapt them with agility, and to develop different versions according to its needs. This logic of incremental improvement allows the company to respond more quickly to changes in functional requirements and to adapt its software to support new interactions between its vehicles and complementary digital systems. The main objectives of this model are therefore to increase the agility of development processes, to better manage their technical complexity and to improve software quality.

Nevertheless, the iterative logic of continuous integration leads to more frequent transfers between the partners through change requests and the transmission of new versions of the code. The activities of the OEM and its partners are therefore tightly intertwined, which increases the organizational complexity of developments and transfers between partners. To master these coordination challenges, Renault has developed a continuous integration digital environment, which allows teams to collaborate and interact throughout the development and integration cycles. The availability of these tools is an essential condition for the adoption of this model. Their deployment is preferred in the case of highly evolvable functionalities that present particularly complex technical bottlenecks, for which no bug can be tolerated and whose development must be traceable and controllable. This is the case, for instance, with ADAS functionalities. Figure 6 summarizes the trade-off between the value creation and capture mechanisms in this model.

Fig 6
Figure 6. Trade-off between the value creation and capture mechanisms in the continuous integration model.
Source: Own elaboration.

Discussion

According to modularity theories, a modular architecture leads to an industrial division of labor that standardizes and optimizes the relationships between industry participants (Langlois, 2002). However, such a modular organization can constrain the ability of these actors to adapt when facing technological discontinuities (Chesbrough & Kusunoki, 2001; Henderson & Clark, 1990). In the automotive industry, digital convergence has led to unprecedented discontinuities. It has accelerated innovation around the software embedded in electronic modules and increased their complexity. It has also transformed the innovation logic in the sector, due to the generative nature of digital technologies. These technologies evolve through the reuse and recombination of digital resources from various origins, which leads to the rapid development of new, often unexpected applications (Henfridsson et al., 2018). These new innovation logics have increased the strategic relevance of vehicle software, which lies at the heart of innovation trajectories and new automotive value propositions (Adner & Lieberman, 2021).

In response to these discontinuities, Renault breaks the mirror by positioning itself in the design, development, and integration of the software embedded in its vehicles. The results of this study show that the automaker uses four distinct alignment models, based on different degrees of mirroring. Hence, they underline the synchronous diversity of the choices made by the company for the organization of module development. The degree of mirroring is determined for each module by the selection of the alignment model. Hence, the results enlighten a strategy of selective mirroring that considers the specificities of each module. This strategy challenges the relevance of a standardized modular organization applied to the development of all the modules. It enriches the mirroring hypothesis (Baldwin & Clark, 2000), emphasizing that the mirroring between product architecture and organization can be applied to different degrees depending on the specific challenges associated with the development of each module.

Factors influencing the degree of mirroring

The analysis of the four alignment models reveals a complex link between the degree of mirroring, value creation mechanisms, and value capture mechanisms. It sheds new light on the factors that explain the degree of mirroring between product architecture and organization in a context of digital convergence, as illustrated in Figure 7.

Fig 7
Figure 7. Factors influencing the degree of mirroring in a context of digital convergence
Source: Own elaboration.

Theoretically, the mirroring hypothesis advocates the interest of modular mirroring by pointing its virtues in managing complexity and reducing coordination costs (Baldwin, 2008; Sanchez & Mahoney, 1996). The analysis of the ‘black box’ model not only confirms these virtues but also reveals the drawbacks of mirroring, both in terms of value creation (poor ecosystem results and low ecosystem agility) and value capture (dependence on suppliers, no control over software components, nor over the innovation trajectories of modules). In particular, modular mirroring limits the OEM’s capacity to capture value by depriving it of control over its vehicles’ software. The analysis of the three new alignment models reveals that ‘breaking the mirror’ allows the OEM to deploy new value creation and capture mechanisms. In return, the asymmetries that characterize these models diminish the virtues associated with modular organizations: they increase the complexity of projects and the need for coordination between actors. The OEM takes these drawbacks into account when choosing the alignment model. Therefore, this choice results from a trade-off between the deployment of certain value creation/capture mechanisms and the weakening of other mechanisms due to the asymmetries.

This trade-off is made for each module according to three types of criteria. The first relates to the characteristics of the module. It is mainly a question of identifying whether the module embeds reusable or particularly critical software components, whether its functions are scalable and their level of complexity. The second relates to the positional value of the module development project. This involves identifying whether the project implies interactions with key players in the ecosystem or allows the OEM to mobilize a vast ecosystem of complementors. These two types of criteria allow the OEM to evaluate the strategic interest of the module for the company. They allow the company to identify the value creation and capture mechanisms it wishes to promote and to identify the alignment model to adopt accordingly. The third criterion concerns the internal availability of the resources needed to adopt the alignment model in question. In the case I explored, the OEM’s resources are limited, which leads it to consider the strategic interest of each module relative to the others. It thus prioritizes the deployment of resources toward the modules with the greatest interest. Table 3 summarizes, for each of the alignment models, the criteria that determine its adoption, the mechanisms it favors and its drawbacks.

Table 3. Synthesis of the criteria leading to the adoption of the four alignment models, the mechanisms they support and their drawbacks
Alignment model Criteria leading to the adoption of the model Favored mechanisms Drawbacks
Black box
(high mirroring)
  • Highly standardized software
  • Proven technologies
  • Reduction of tech. and org. complexity*
  • Reduction of transfers and coordination costs*
  • Low ecosystem outcomes*
  • Low ecosystem agility*
  • High dependency on suppliers**
  • No control over software components**
  • Low control over innovation trajectories**
White box buy
(low mirror-breaking)
  • Presence of reusable and/or critical software components
  • Reduction of transfers and coordination costs*
  • Improve ecosystem outcomes*
  • Control over software components**
  • Reduction of dependency on suppliers**
  • Increase in organizational complexity*
  • Low ecosystem agility*
  • Low control over innovation trajectories**
White box make
(high mirror-breaking)
  • Highly scalable features
  • High positional value of the project
  • Improve ecosystem outcomes*
  • Control over software components**
  • Reduction of dependency on suppliers**
  • Control over innovation trajectories**
  • Increase in tech. and org. complexity*
  • Increase in transfers and coordination costs*
  • Low ecosystem agility*
Continuous integration
(total mirror-breaking)
  • Highly scalable and complex features
  • Better management of tech. complexity*
  • Improve ecosystem agility*
  • Improve ecosystem outcomes*
  • Control over software components**
  • Reduction of dependency on suppliers**
  • Control over innovation trajectories**
  • Increase in organizational complexity*
  • High increase in transfers and coordination costs*
Note: * = value creation mechanisms; ** = value capture mechanisms.
Source: Own elaboration.

Defining the degree of mirroring therefore relies on strategic rationales rather than on the search for systematic optimization of development processes, as some works suggest (e.g., Baldwin, 2008; Sanchez & Mahoney, 1996). These results feed the recent ambition to develop a ‘contingent view’ of the mirror hypothesis (Sorkun & Furlan, 2017). They suggest understanding the degree of mirroring as the result of a trade-off between different mechanisms of value creation and capture, operated depending on the strategic issues specific to each module. Thus, they respond to Baldwin and Henkel’s (2015) call to question the implications of modularity with respect to value capture issues. They also enrich our understanding of ‘mirror-breaking’ strategies. According to Colfer and Baldwin (2016), these strategies can take two main forms. Firstly, a firm can break the mirror by developing close relationships with its suppliers to deal with an increasing level of complexity and/or the acceleration of innovation (Furlan et al., 2014). Secondly, it can suddenly evolve the product architecture to assert its competitive advantage through preemptive modularization (Colfer & Baldwin, 2016) or to renew it through an integral architecture (Fixson & Park, 2008). In the case I explored, the OEM breaks the mirror by positioning itself on activities at the module and component level in order to take control of strategic assets that allow it to capture the value of its software. This is a strategy aimed at ‘breaking the mirror’ that is still little discussed in the literature.

From a managerial perspective, this study can guide companies’ decisions-making about the organization of the development of their electronic modules. In the case of modules whose software is highly standardized and based on proven technologies, the ‘black box’ model can be recommended to benefit from the virtues of modular mirroring. When a module embeds particularly critical and/or reusable software components, it may be advisable to internalize their development using the ‘white box buy’ model to control them, improve their quality and reduce dependency on suppliers. When a module supports highly scalable functionalities and/or its development involves interactions with key complementors, it may be best to use the ‘white box make’ model to control the innovation trajectory of the module and the relationship with these actors. Finally, when a module’s software supports highly scalable functionalities and presents complex technical bottlenecks, it may be recommended to use the ‘continuous integration’ model to better manage the technical complexity, and to improve the agility of the development processes as well as the quality of the software.

Selective mirroring as a path toward an ecosystem organization

According to Adner (2021), digital convergence prompts incumbents to transition from the stable patterns of interactions that characterize mature industries toward new organizational patterns that support the alignment of complementary actors within emerging ecosystems. The results of this study shed light on the challenges of such a transition, in line with recent concerns in the literature (Adner, 2021; Adner & Lieberman, 2021; Teece, 2018; Woolley, 2021). They show that modular mirroring can constitute an organizational bottleneck for incumbents. In the case I explored, it deprives the OEM of control over the vehicles’ software and limits its ability to interact with new complementors. To remedy this, the OEM repositions itself in the development processes of its modules by reconfiguring its relationships with its traditional partners. These results underline, as Woolley (2021) does, that ecosystems do not emerge ex nihilo but require the adaptation of existing industrial structures. This repositioning requires the automaker to transform its own business, from a ‘car company that integrates technologies’ to ‘a technology company that integrates vehicles’, to quote Renault’s CEO Luca De Meo. In the case of Renault, this evolution relied on the internalization of new skills from the mobile sector, through the creation of RSL, which allowed it to overcome the ‘modularity trap’ (Chesbrough & Kusunoki, 2001). These findings shed light on the implications of the transition to an ecosystem organization on the internal organization of firms, which is a promising avenue of research (Kapoor, 2018).

However, such transformations confront incumbents with the dilemma of either preserving the structures that founded their success or promoting new forms of organization (Eklund & Kapoor, 2019). In a context of digital convergence, this dilemma is even more acute given the high uncertainty regarding technical and market opportunities (Dattée et al., 2018; Woolley, 2021). A selective mirroring strategy allows firms to manage this dilemma by deploying targeted strategic responses based on the location of innovation challenges. For modules presenting few challenges, maintaining a mirrored alignment model allows the incumbent to preserve its position as a system integrator. This position has been the basis of its success since the 1980s, and the skills involved still support barriers to entry into the automotive sector today (Adner & Lieberman, 2021; Jacobides et al., 2016). For modules presenting significant innovation challenges, the incumbent’s asymmetric alignment structures allow it to engage with its complementors in managing technical bottlenecks constraining the formation of new ecosystems. This active involvement in bottleneck management is a key condition for exercising a form of control over these ecosystems and seizing opportunities as they emerge (Baldwin, 2014; Dattée et al., 2018).

Finally, the results of this study invite us to reconsider the virtues of modularity, which is usually considered a necessary condition for ecosystems to emerge (Jacobides et al., 2018; Moore, 2006). In line with the work of Pushpananthan and Elmquist (2022), they suggest that a modularity designed for outsourcing purposes may prove inadequate to foster the emergence of digital ecosystems. In the same line, some scholars even emphasize that digital convergence implies an evolution of technical architectures toward a type of modularity that supports the distinctive features of digital innovation (Henfridsson et al., 2018; Yoo et al., 2010). These new architectures may emerge from collaborations between existing actors and their partners in the digital domain (Pushpananthan & Elmquist, 2022). Further investigation of the case of Renault would be necessary to understand how the company can leverage its control over the software of its vehicles to evolve their architecture and, potentially, restore the mirror based on a new model of modularity.

Conclusion, limits and future research

This study questions the mirroring hypothesis in light of the new challenges of value creation and capture brought by digital convergence. Our results show that when faced with these challenges modular mirroring can limit the ability of an industrial leader to engage with its complementors in the development of new ecosystems. To overcome this constraint, it ‘breaks the mirror’ through a selective mirroring strategy that allows it to reconfigure its value creation and capture mechanisms depending on the specific challenges associated with each module. These results contribute to modularity theories by shedding light on the factors that influence the degree of mirroring in a context of digital convergence. They also improve our understanding of how incumbents can engage in the transition from a modular industry structure toward an organization in ecosystems. They highlight the ambiguous role of modularity in this transition. Initially, it deprives the leader of the assets it needs to engage actively in new ecosystems, but it also allows it to deploy targeted strategic responses according to the location of the innovation challenges. Thus, this study points out the limits of modularity theories and the need to reexamine them, considering the issues surrounding the emergence of new ecosystems. It also reaffirms the need to investigate the consequences of modularity in terms of value capture, which remains a critical gap in the literature (Baldwin & Henkel, 2015). These two points are two promising directions for future research. From a managerial perspective, our analysis of the strategic implications of the four alignment models may guide managers in their organizational choices regarding the development of their electronic modules.

However, this research suffers from three main limitations. Firstly, given the methodology based on a single qualitative case study, we cannot confirm the generic character of the alignment models that were analyzed. Further research is needed to determine whether they are applicable to other industries or not. The selective mirroring strategy and the factors that were identified as influencing the degree of mirroring seem generic enough to make sense in most industries facing digital convergence. But the unique acquisition opportunity that led to the formation of RSL largely determined the ability of Renault to deploy this strategy. Further research would thus be necessary to determine whether this strategy can be deployed in other settings or not. Secondly, the analysis focuses on the point of view of the automaker and does not consider the evolution of the value creation and capture mechanisms of its partners. Also, it focuses on the structures resulting from the alignment but does not consider the alignment process itself. Future research could focus on analyzing this alignment process, which implies a certain coopetitive tension (Adner, 2017). Thirdly, the analysis only addresses modularity through the prism of design activities and does not address modularity in production or in use, which can also impact the logic of value creation and capture (Takeishi & Fujimoto, 2003). It would be interesting to examine the selective mirroring strategy from the perspective of these two dimensions.

Acknowledgement

The author would like to thank the editor and the two anonymous reviewers, who provided both inspiring and precise directions to improve the initial manuscript. The author also thanks Cécile Ayerbe and Amel Attour for their active support and advice throughout this research. Finally, the members of the Gredeg and Renault Software Labs must also be thanked for their useful insights and comments about this research. This paper is part of a research project funded by Renault Software Labs.

References

Adner, R. (2012). The wide lens: What successful innovators see that others miss. Penguin.
Adner, R. (2017). Ecosystem as structure: An actionable construct for strategy. Journal of Management, 43(1), 39–58. doi: 10.1177/0149206316678451
Adner, R. (2021). Winning the right game: How to disrupt, defend, and deliver in a changing world. The MIT Press.
Adner, R. & Kapoor, R. (2010). Value creation in innovation ecosystems: How the structure of technological interdependence affects firm performance in new technology generations. Strategic Management Journal, 31(3), 306–333. doi: 10.1002/smj.821
Adner, R. & Lieberman, M. (2021). Disruption through complements. Strategy Science, 6(1), 91–109. doi: 10.1287/stsc.2021.0125
Adner, R., Puranam, P. & Zhu, F. (2019). What is different about digital strategy? From quantitative to qualitative change. Strategy Science, 4(4), 253–261. doi: 10.1287/stsc.2019.0099
Ansari, S., Garud, R. & Kumaraswamy, A. (2016). The disruptor’s dilemma: TiVo and the U.S. television ecosystem. Strategic Management Journal, 37(9), 1829–1853. doi: 10.1002/smj.2442
Baldwin, C. Y. (2008). Where do transactions come from? Modularity, transactions, and the boundaries of firms. Industrial and Corporate Change, 17(1), 155–195. doi: 10.1093/icc/dtm036
Baldwin, C. Y. (2014). Bottlenecks, modules and dynamic architectural capabilities (working paper no 15-028). Harvard Business School.
Baldwin, C. Y. & Clark, K. B. (2000). Design rules: The power of modularity (Vol. 1). The MIT Press.
Baldwin, C. Y. & Henkel, J. (2015). Modularity and intellectual property protection. Strategic Management Journal, 36(11), 1637–1655. doi: 10.1002/smj.2303
Brusoni, S., Marengo, L., Prencipe, A. & Valente, M. (2007). The value and costs of modularity: A problem-solving perspective. European Management Review, 4(2), 121–132. doi: 10.1057/palgrave.emr.1500079
Brusoni, S., Prencipe, A. & Pavitt, K. (2001). Knowledge specialization, organizational coupling, and the boundaries of the firm: Why do firms know more than they make? Administrative Science Quarterly, 46(4), 597–621. doi: 10.2307/3094825
Cabigiosu, A. & Camuffo, A. (2011). Beyond the ‘mirroring’ hypothesis: Product modularity and interorganizational relations in the air conditioning industry. Organization Science, 23(3), 686–703. doi: 10.1287/orsc.1110.0655
Chesbrough, H. & Prencipe, A. (2008). Networks of innovation and modularity: A dynamic perspective. International Journal of Technology Management, 42(4), 414–425. doi: 10.1504/IJTM.2008.019383
Chesbrough, H. W. & Kusunoki, K. (2001). The modularity trap: Innovation, technology phase shifts and the resulting limits of virtual organizations. In I. Nonaka & D. J. Teece (Eds.), Managing industrial knowledge: Creation, transfer and utilization. Sage Publications, 202–230. doi: 10.4135/9781446217573
Cloutier, C. & Ravasi, D. (2021). Using tables to enhance trustworthiness in qualitative research. Strategic Organization, 19(1), 113–133. doi: 10.1177/1476127020979329
Colfer, L. J. & Baldwin, C. Y. (2016). The mirroring hypothesis: Theory, evidence, and exceptions. Industrial and Corporate Change, 25(5), 709–738. doi: 10.1093/icc/dtw027
Cusumano, M. A., Gawer, A. & Yoffie, D. B. (2019). The business of platforms: Strategy in the age of digital competition, innovation, and power. Harper Business.
Dattée, B., Alexy, O. & Autio, E. (2018). Maneuvering in poor visibility: How firms play the ecosystem game when uncertainty is high. Academy of Management Journal, 61(2), 466–498. doi: 10.5465/amj.2015.0869
Eisenhardt, K. M. (1989). Building theories from case study research. The Academy of Management Review, 14(4), 532–550. doi: 10.2307/258557
Eklund, J. & Kapoor, R. (2019). Pursuing the new while sustaining the current: Incumbent strategies and firm value during the nascent period of industry change. Organization Science, 30(2), 383–404. doi: 10.1287/orsc.2018.1229
Ethiraj, S. K. (2007). Allocation of inventive effort in complex product systems. Strategic Management Journal, 28(6), 563–584. doi: 10.1002/smj.622
Ethiraj, S. K. & Posen, H. E. (2013). Do product architectures affect innovation productivity in complex product ecosystems? In R. Adner, J. E. Oxleyn, & B. S. Silverman (Eds.), Collaboration and competition in business ecosystems (Vol. 30, pp. 127–166). Emerald Group. doi: 10.1108/S0742-3322(2013)0000030008
Fautrero, V. & Gueguen, G. (2012). Quand la domination du leader contribue au déclin. Analyse de l’écosystème d’affaires Symbian et rôle de Nokia. Revue Française de Gestion, 38(222), 107–121. doi: 10.3166/rfg.222.107-121
Fixson, S. K. & Park, J.-K. (2008). The power of integrality: Linkages between product architecture, innovation, and industry structure. Research Policy, 37(8), 1296–1316. doi: 10.1016/j.respol.2008.04.026
Fixson, S. K., Ro, Y. & Liker, J. K. (2005). Modularisation and outsourcing: Who drives whom? A study of generational sequences in the US automotive cockpit industry. International Journal of Automotive Technology and Management, 5(2), 166–183. doi: 10.1504/IJATM.2005.007181
Frigant, V. & Jullien, B. (2014). Comment la production modulaire transforme l’industrie automobile. Revue d’économie Industrielle, 145, 11–44. doi: 10.4000/rei.5721
Furlan, A., Cabigiosu, A. & Camuffo, A. (2014). When the mirror gets misted up: Modularity and technological change. Strategic Management Journal, 35(6), 789–807. doi: 10.1002/smj.2138
Gioia, D., Corley, K. & Hamilton, A. (2013). Seeking qualitative rigor in inductive research: Notes on the Gioia methodology. Organizational Research Methods, 16(1), 15–31. doi: 10.1177/1094428112452151
Hannah, D. P. & Eisenhardt, K. M. (2018). How firms navigate cooperation and competition in nascent ecosystems. Strategic Management Journal, 39(12), 3163–3192. doi: 10.1002/smj.2750
Hao, B., Feng, Y. & Frigant, V. (2017). Rethinking the ‘mirroring’ hypothesis: Implications for technological modularity, tacit coordination, and radical innovation. R& D Management, 47(1), 3–16. doi: 10.1111/radm.12106
Henderson, R. M. & Clark, K. B. (1990). Architectural innovation: The reconfiguration of existing product technologies and the failure of established firms. Administrative Science Quarterly, 35(1), 9–30. doi: 10.2307/2393549
Henfridsson, O., Nandhakumar, J., Scarbrough, H. & Panourgias, N. (2018). Recombination in the open-ended value landscape of digital innovation. Information and Organization, 28(2), 89–100. doi: 10.1016/j.infoandorg.2018.03.001
Iansiti, M. & Levien, R. (2004). The keystone advantage: What the new dynamics of business ecosystems mean for strategy, innovation, and sustainability. Harvard Business School Press.
Jacobides, M. G., Cennamo, C. & Gawer, A. (2018). Towards a theory of ecosystems. Strategic Management Journal, 39(8), 2255–2276. doi: 10.1002/smj.2904
Jacobides, M. G., Knudsen, T. & Augier, M. (2006). Benefiting from innovation: Value creation, value appropriation and the role of industry architectures. Research Policy, 35(8), 1200–1221. doi: 10.1016/j.respol.2006.09.005
Jacobides, M. G., MacDuffie, J. P. & Tae, C. J. (2016). Agency, structure, and the dominance of OEM: Change and stability in the automotive sector. Strategic Management Journal, 37(9), 1942–1967. doi: 10.1002/smj.2426
Kapoor, R. (2013). Collaborating with complementors : What do firms do? In collaboration and competition in business ecosystems, 30, 3–25. Emerald Group Publishing Limited. doi: 10.1108/S0742-3322(2013)0000030004
Kapoor, R. (2018). Ecosystems: Broadening the locus of value creation. Journal of Organization Design, 7(1), article no 12. doi: 10.1186/s41469-018-0035-4
Langley, A. & Royer, I. (2006). Perspectives on doing case study research in organizations. M@n@gement, 9(3), 81–94. doi: 10.3917/mana.093.0081
Langlois, R. N. (2002). Modularity in technology and organization. Journal of Economic Behavior, & Organization, 49(1), 19–37. doi: 10.1016/S0167-2681(02)00056-2
MacDuffie, J. P. (2013). Modularity-as-property, modularization-as-process, and ‘modularity’-as-frame: Lessons from product architecture initiatives in the global automotive industry. Global Strategy Journal, 3(1), 8–40. doi: 10.1111/j.2042-5805.2012.01048.x
Malherbe, M. (2017). Enjeux de l’évolution de l’architecture relationnelle d’un écosystème d’affaires. Revue Française de Gestion, 43(264), 61–79. doi: 10.3166/rfg.2017.00110
Moore, J. F. (1993). Predators and prey: A new ecology of competition. Harvard Business Review, 71(3), 75–86.
Moore, J. F. (1996). The death of competition: Leadership & strategy in the age of business ecosystems. HarperBusiness.
Moore, J. F. (2006). Business ecosystems and the view from the firm. The Antitrust Bulletin, 51(1), 31–75. doi: 10.1177/0003603X0605100103
Murmann, J. P. & Frenken, K. (2006). Toward a systematic framework for research on dominant designs, technological innovations, and industrial change. Research Policy, 35(7), 925–952. doi: 10.1016/j.respol.2006.04.011
Ozcan, P. & Santos, F. M. (2015). The market that never was: Turf wars and failed alliances in mobile payments. Strategic Management Journal, 36(10), 1486–1512. doi: 10.1002/smj.2292
Pushpananthan, G., Elmquist, M. (2022), Joining forces to create value: The emergence of an innovation ecosystem, Technovation, 115, article no 102453. doi: 10.1016/j.technovation.2021.102453
Sako, M. (2003). Modularity and outsourcing: The nature of co-evolution of product architecture and organization architecture in the global automotive industry. In A. Prencipe, A. Davies, & M. Hobday (Eds.), The business of systems integration (pp. 229–253). Oxford University Press. doi: 10.1093/0199263221.003.0012
Sanchez, R. & Mahoney, J. T. (1996). Modularity, flexibility, and knowledge management in product and organization design. Strategic Management Journal, 17(S2), 63–76. doi: 10.1002/smj.4250171107
Schilling, M. A. (2000). Toward a general modular systems theory and its application to interfirm product modularity. The Academy of Management Review, 25(2), 312–334. doi: 10.2307/259016
Sorkun, M. F. & Furlan, A. (2017). Product and organizational modularity: A contingent view of the mirroring hypothesis. European Management Review, 14(2), 205–224. doi: 10.1111/emre.12101
Takeishi, A. & Fujimoto, T. (2003). Modularization in the car industry: Interlinked multiple hierarchies of product, production, and supplier systems. In A. Prencipe, A. Davies, & M. Hobday (Eds.), The business of systems integration (pp. 254–278). Oxford University Press. doi: 10.1093/0199263221.003.0013
Teece, D. J. (2018). Profiting from innovation in the digital economy: Enabling technologies, standards, and licensing models in the wireless world. Research Policy, 47(8), 1367–1387. doi: 10.1016/j.respol.2017.01.015
Thomas, L. D. W. & Autio, E. (2020). Innovation ecosystems in management: An organizing typology. In R. Aldag (Ed.), Oxford research encyclopedia of business and management. Oxford University Press. doi: 10.1093/acrefore/9780190224851.013.203
Ulrich, K. (1995). The role of product architecture in the manufacturing firm. Research Policy, 24(3), 419–440. doi: 10.1016/0048–7333(94)00775-3
West, J. & Wood, D. (2013). Evolving an open ecosystem: The rise and fall of the Symbian platform. In R. Adner, J. E. Oxley, & B. S. Silverman (Eds.), Collaboration and competition in business ecosystems (Vol. 30, pp. 27–67). Emerald Group. doi: 10.1108/S0742-3322(2013)0000030005
Woolley, J. L. (2021). Processes of emergence and change in industry and ecosystem infrastructure. In M. S. Poole & A. H. Van de Ven (Eds.), Oxford handbook of organization change and innovation. Oxford University Press, 639–670.
Yin, R. K. (2009). Case study research: Design and methods (4th ed.). Sage.
Yoo, Y., Henfridsson, O. & Lyytinen, K. (2010). Research commentary – The new organizing logic of digital innovation: An agenda for information systems research. Information Systems Research, 21(4), 724–735. doi: 10.1287/isre.1100.0322

Appendices

Fig 8
Appendix I. The ‘black box’ alignment model
Source: Own elaboration.

Fig 9
Appendix II. The ‘white box buy’ alignment model
Source: Own elaboration.

Fig 10
Appendix III. The ‘white box make’ alignment model
Source: Own elaboration.

Fig 11
Appendix IV. The ‘continuous integration’ alignment model
Source: Own elaboration.